|
PostGIS
3.2.2dev-r@@SVN_REVISION@@
|
|
static |
Definition at line 116 of file lwhomogenize.c.
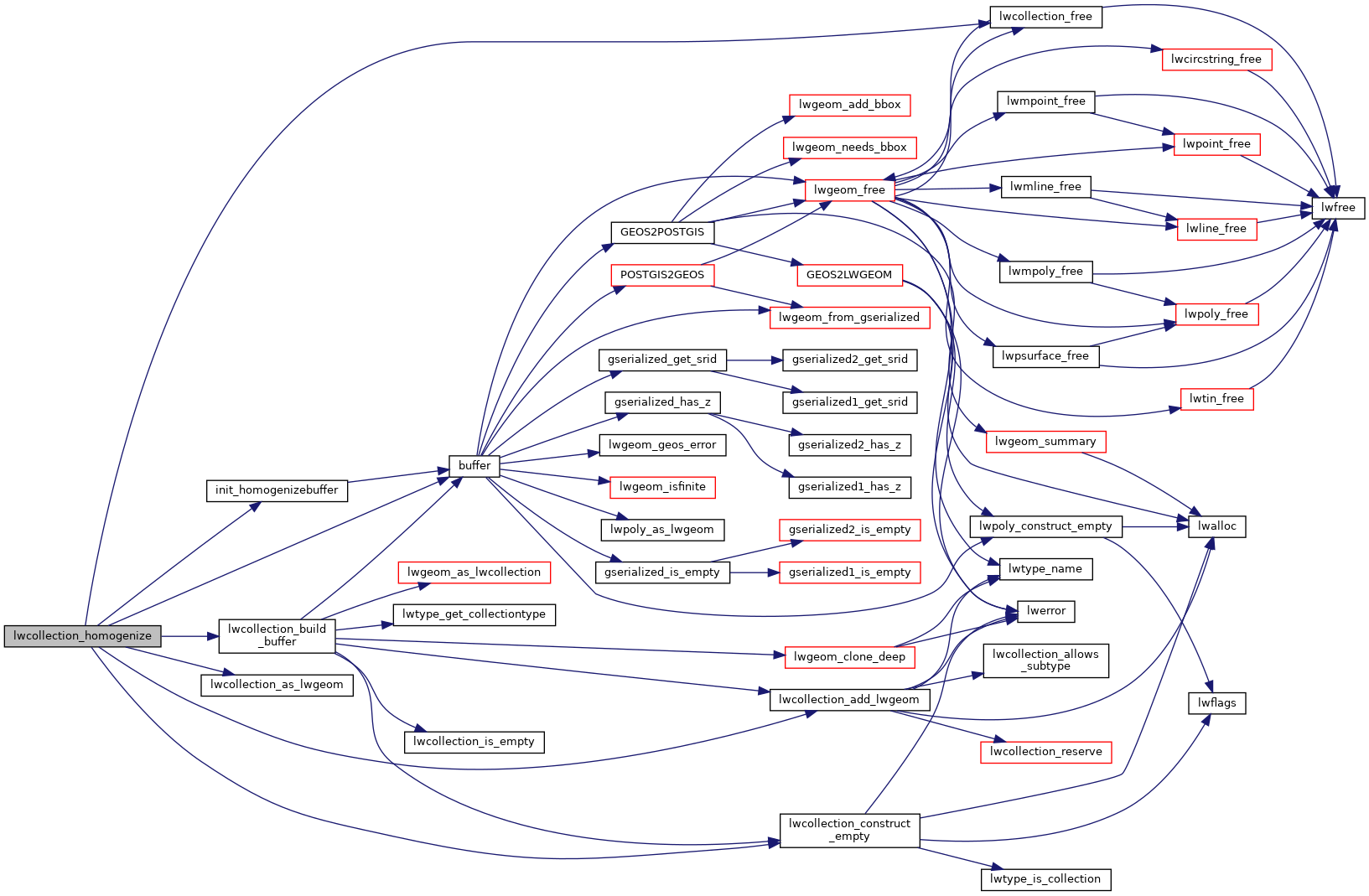
References buffer(), COLLECTIONTYPE, LWCOLLECTION::flags, FLAGS_GET_M, FLAGS_GET_Z, LWCOLLECTION::geoms, init_homogenizebuffer(), lwcollection_add_lwgeom(), lwcollection_as_lwgeom(), lwcollection_build_buffer(), lwcollection_construct_empty(), lwcollection_free(), LWCOLLECTION::ngeoms, NUMTYPES, LWGEOM::srid, LWCOLLECTION::srid, and ovdump::type.
Referenced by lwgeom_homogenize().

