|
PostGIS
3.2.2dev-r@@SVN_REVISION@@
|
| LWPOINT* lwpoint_construct_empty | ( | int32_t | srid, |
| char | hasz, | ||
| char | hasm | ||
| ) |
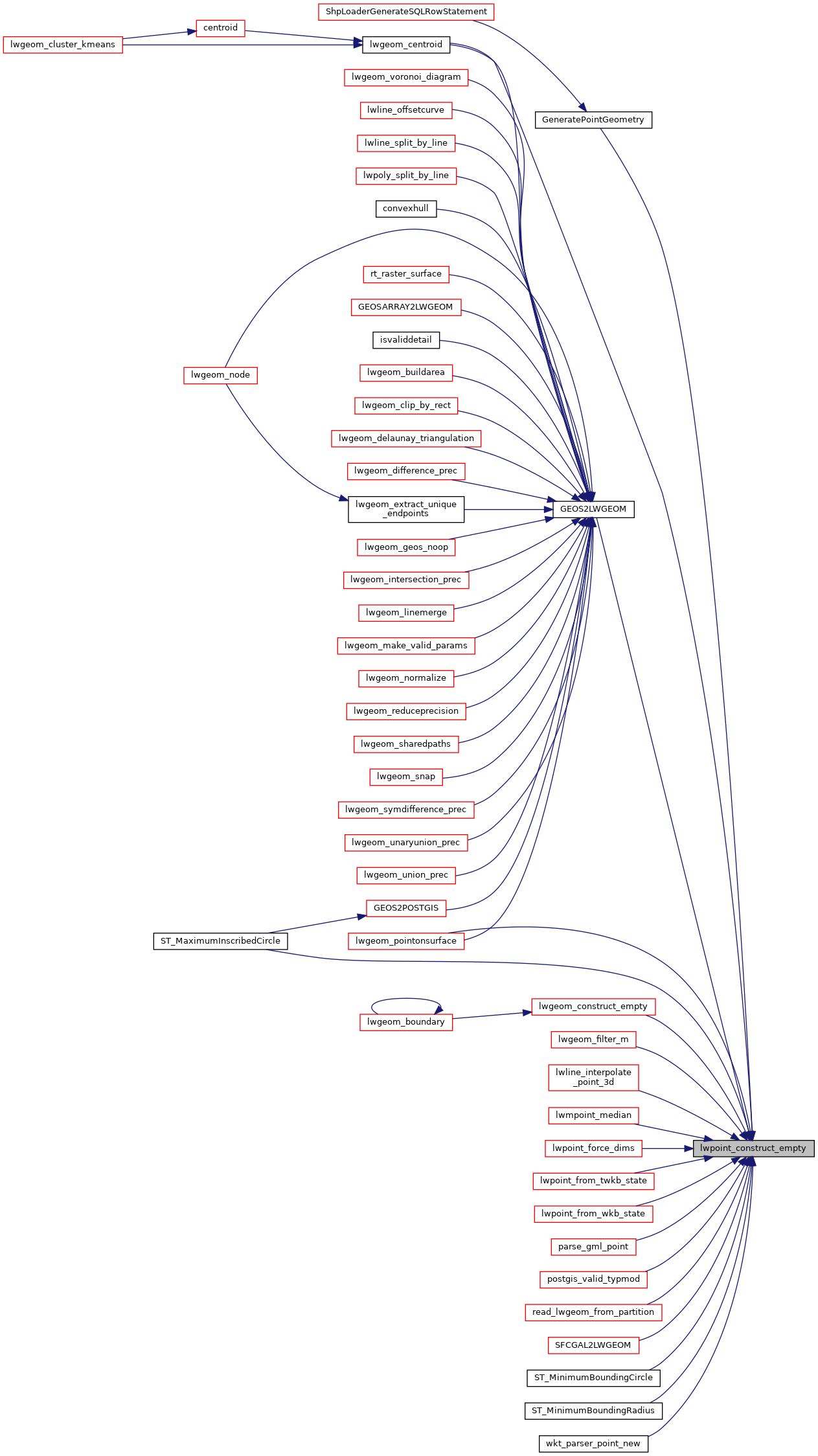
Definition at line 151 of file lwpoint.c.
References lwalloc(), lwflags(), POINTTYPE, ptarray_construct(), and result.
Referenced by GeneratePointGeometry(), GEOS2LWGEOM(), lwgeom_centroid(), lwgeom_construct_empty(), lwgeom_filter_m(), lwgeom_pointonsurface(), lwline_interpolate_point_3d(), lwmpoint_median(), lwpoint_force_dims(), lwpoint_from_twkb_state(), lwpoint_from_wkb_state(), parse_gml_point(), postgis_valid_typmod(), read_lwgeom_from_partition(), SFCGAL2LWGEOM(), ST_MaximumInscribedCircle(), ST_MinimumBoundingCircle(), ST_MinimumBoundingRadius(), and wkt_parser_point_new().

