|
PostGIS
3.2.2dev-r@@SVN_REVISION@@
|
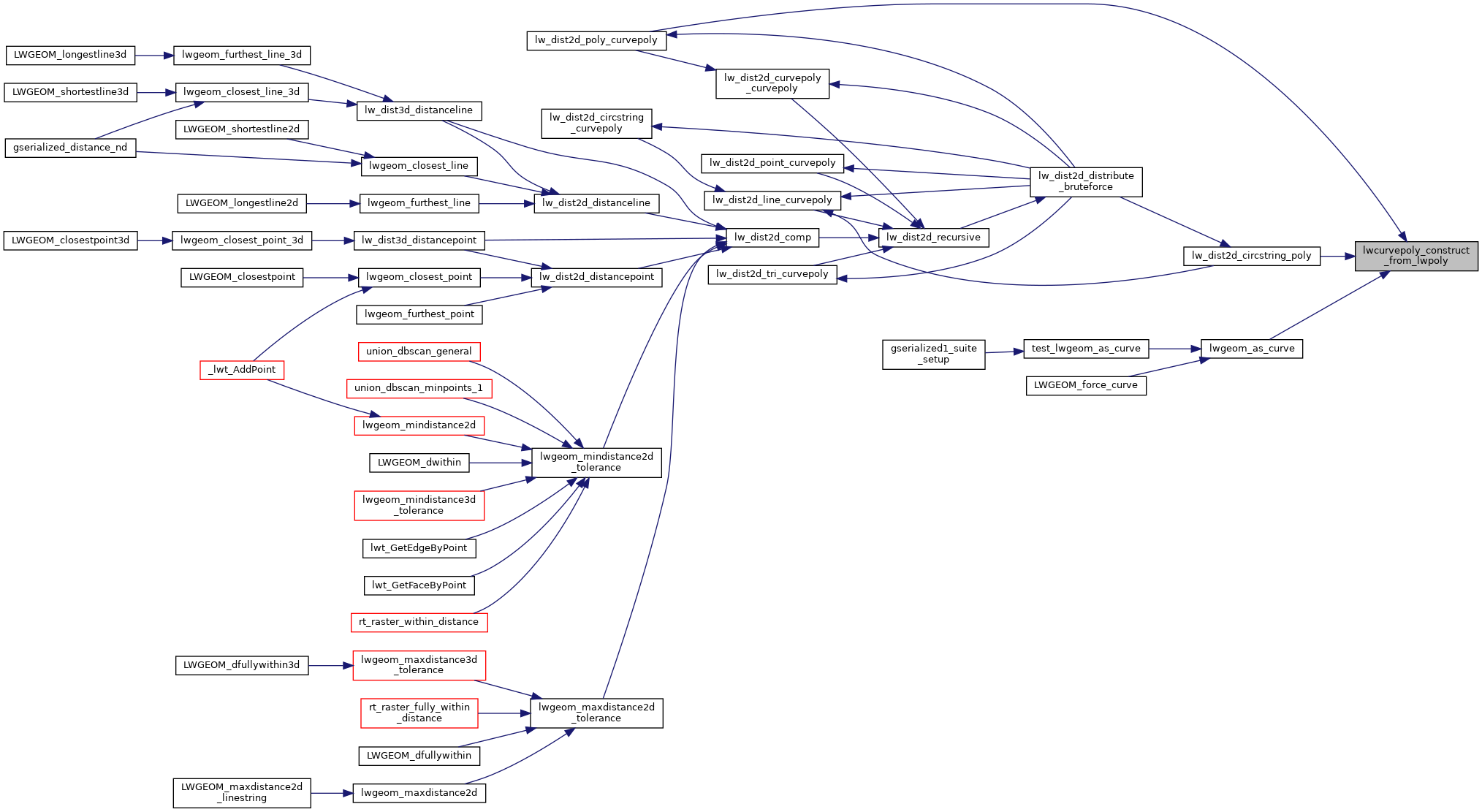
| LWCURVEPOLY* lwcurvepoly_construct_from_lwpoly | ( | LWPOLY * | lwpoly | ) |
Construct an equivalent curve polygon from a polygon.
Curve polygons can have linear rings as their rings, so this works fine (in theory?)
Definition at line 52 of file lwcurvepoly.c.
References LWPOLY::bbox, LWCURVEPOLY::bbox, CURVEPOLYTYPE, LWPOLY::flags, LWCURVEPOLY::flags, gbox_clone(), lwalloc(), lwline_as_lwgeom(), lwline_construct(), LWCURVEPOLY::maxrings, LWPOLY::nrings, LWCURVEPOLY::nrings, ptarray_clone_deep(), LWPOLY::rings, LWCURVEPOLY::rings, LWPOLY::srid, LWCURVEPOLY::srid, and LWCURVEPOLY::type.
Referenced by lw_dist2d_circstring_poly(), lw_dist2d_poly_curvepoly(), and lwgeom_as_curve().

