|
PostGIS
3.2.2dev-r@@SVN_REVISION@@
|
| void* lwrealloc | ( | void * | mem, |
| size_t | size | ||
| ) |
Definition at line 235 of file lwutil.c.
References LWDEBUGF, and lwrealloc_var.
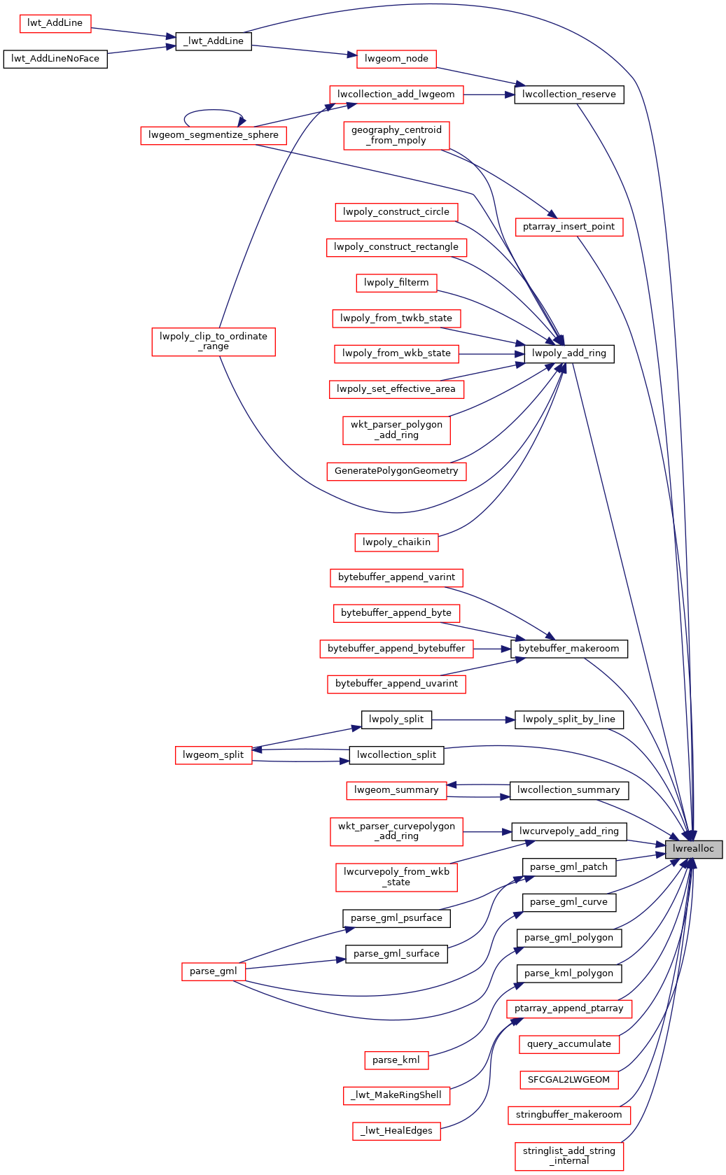
Referenced by _lwt_AddLine(), bytebuffer_makeroom(), lwcollection_reserve(), lwcollection_split(), lwcollection_summary(), lwcurvepoly_add_ring(), lwpoly_add_ring(), lwpoly_split_by_line(), parse_gml_curve(), parse_gml_patch(), parse_gml_polygon(), parse_kml_polygon(), ptarray_append_ptarray(), ptarray_insert_point(), query_accumulate(), SFCGAL2LWGEOM(), stringbuffer_makeroom(), and stringlist_add_string_internal().
