|
PostGIS
3.2.2dev-r@@SVN_REVISION@@
|
Get a non-empty geometry bounding box, computing and caching it if not already there.
NOTE: empty geometries don't have a bounding box so you'd still get a NULL for them.
Definition at line 726 of file lwgeom.c.
References LWGEOM::bbox, and lwgeom_add_bbox().
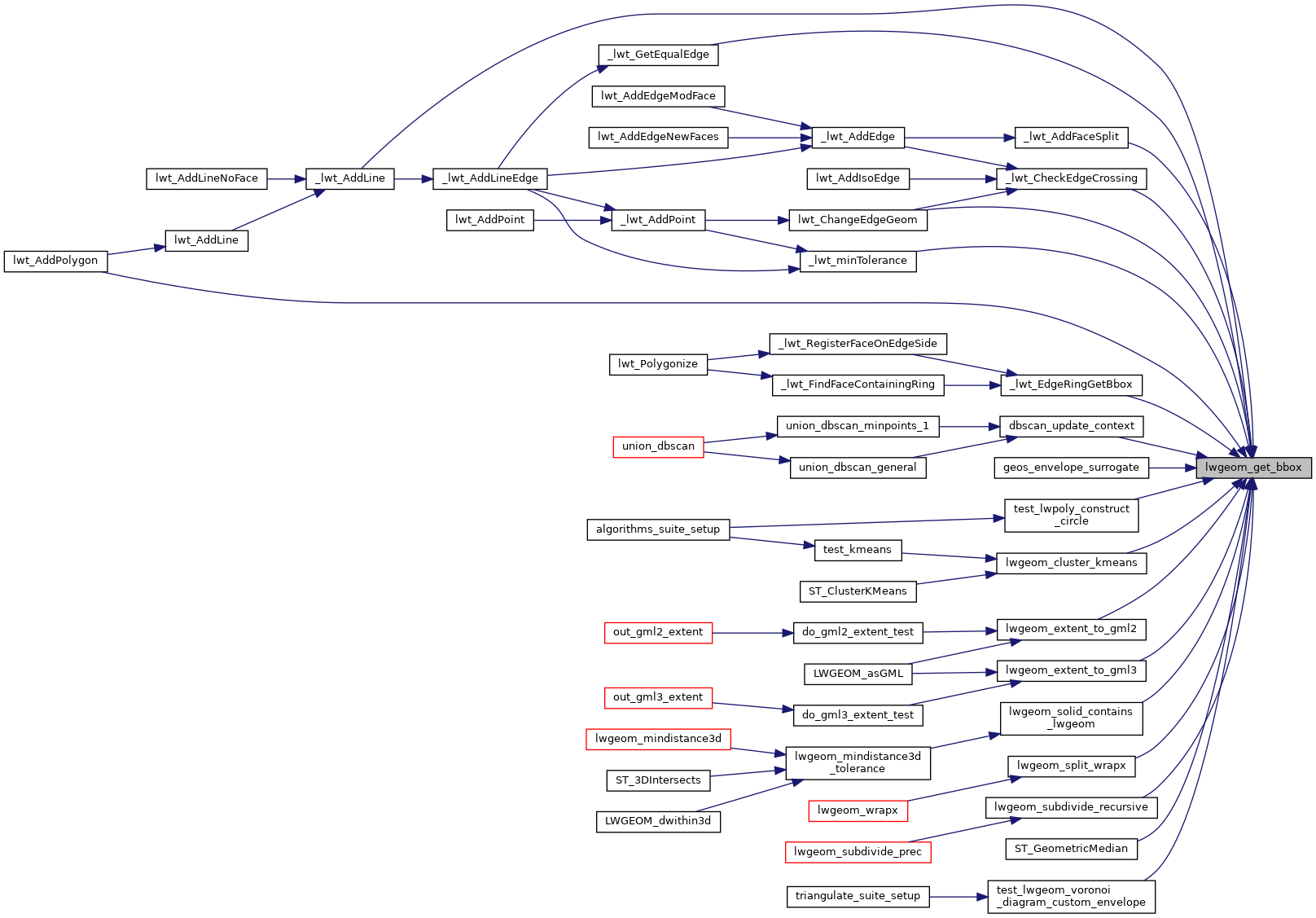
Referenced by _lwt_AddFaceSplit(), _lwt_AddLine(), _lwt_CheckEdgeCrossing(), _lwt_EdgeRingGetBbox(), _lwt_GetEqualEdge(), _lwt_minTolerance(), dbscan_update_context(), geos_envelope_surrogate(), lwgeom_cluster_kmeans(), lwgeom_extent_to_gml2(), lwgeom_extent_to_gml3(), lwgeom_solid_contains_lwgeom(), lwgeom_split_wrapx(), lwgeom_subdivide_recursive(), lwt_AddPolygon(), lwt_ChangeEdgeGeom(), ST_GeometricMedian(), test_lwgeom_voronoi_diagram_custom_envelope(), and test_lwpoly_construct_circle().

