PostGIS  3.2.2dev-r@@SVN_REVISION@@

◆ next_float_up()

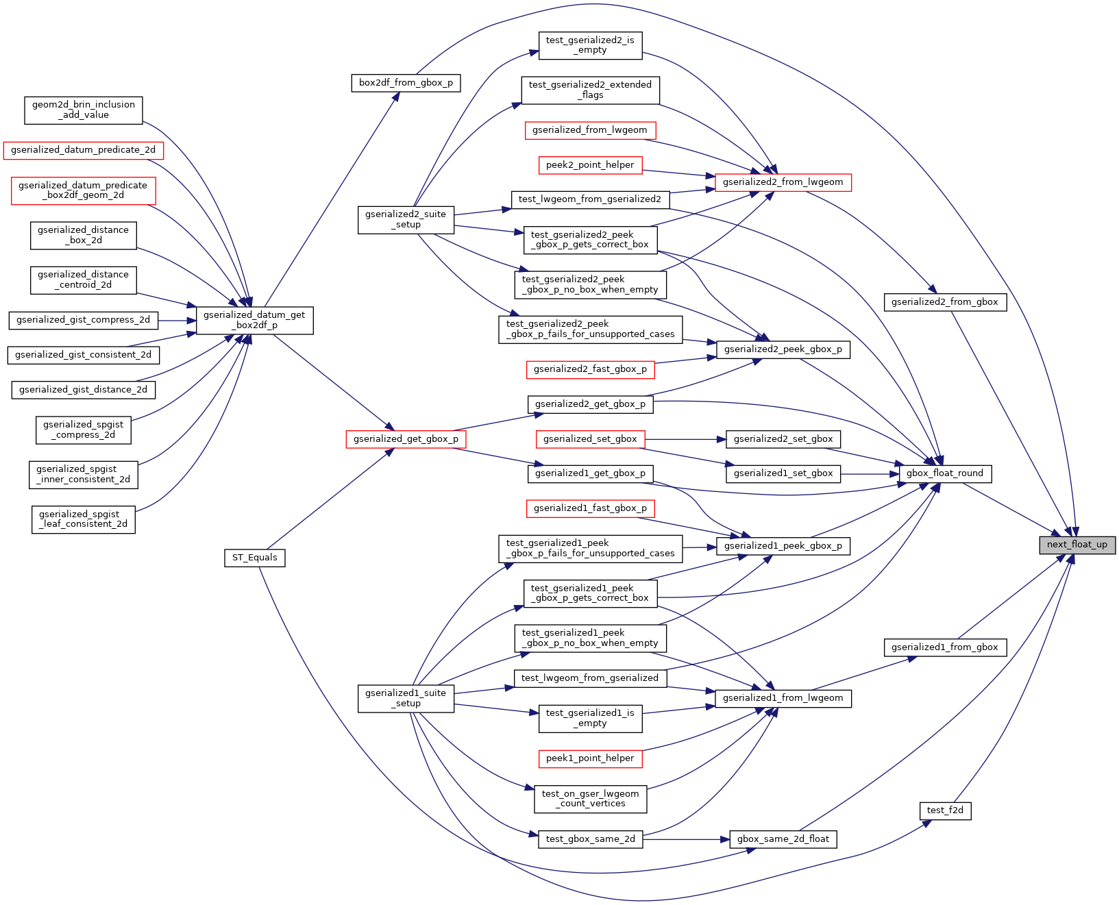
float next_float_up ( double  d)
inline

Definition at line 75 of file lwgeom_api.c.

76 {
77  float result;
78  if (d >= (double)FLT_MAX)
79  return FLT_MAX;
80  if (d < (double)-FLT_MAX)
81  return -FLT_MAX;
82  result = d;
83 
84  if ( ((double)result) >=d )
85  return result;
86 
87  return nextafterf(result, FLT_MAX);
88 }
char result[OUT_DOUBLE_BUFFER_SIZE]
Definition: cu_print.c:267

References result.

Referenced by box2df_from_gbox_p(), gbox_float_round(), gbox_same_2d_float(), gserialized1_from_gbox(), gserialized2_from_gbox(), and test_f2d().

Here is the caller graph for this function: