|
PostGIS
3.2.2dev-r@@SVN_REVISION@@
|
| LWGEOM* lwgeom_from_wkb | ( | const uint8_t * | wkb, |
| const size_t | wkb_size, | ||
| const char | check | ||
| ) |
WKB inputs must have a declared size, to prevent malformed WKB from reading off the end of the memory segment (this stops a malevolent user from declaring a one-ring polygon to have 10 rings, causing the WKB reader to walk off the end of the memory).
| wkb_size | length of WKB byte buffer |
| wkb | WKB byte buffer |
| check | parser check flags, see LW_PARSER_CHECK_* macros |
Check is a bitmask of: LW_PARSER_CHECK_MINPOINTS, LW_PARSER_CHECK_ODD, LW_PARSER_CHECK_CLOSURE, LW_PARSER_CHECK_NONE, LW_PARSER_CHECK_ALL
Definition at line 834 of file lwin_wkb.c.
References LW_FALSE, lwgeom_from_wkb_state(), s, and SRID_UNKNOWN.
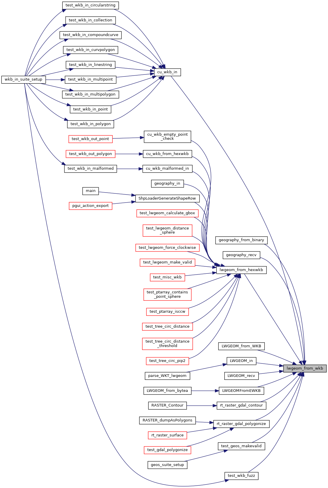
Referenced by cu_wkb_in(), geography_from_binary(), geography_recv(), lwgeom_from_hexwkb(), LWGEOM_from_WKB(), LWGEOM_in(), LWGEOM_recv(), LWGEOMFromEWKB(), rt_raster_gdal_contour(), rt_raster_gdal_polygonize(), test_geos_makevalid(), and test_wkb_fuzz().

