|
PostGIS
3.2.2dev-r@@SVN_REVISION@@
|
Calculate the geodetic area of a lwgeom on the sphere.
The result will be multiplied by the average radius of the supplied spheroid.
Calculate the geodetic area of a lwgeom on the sphere.
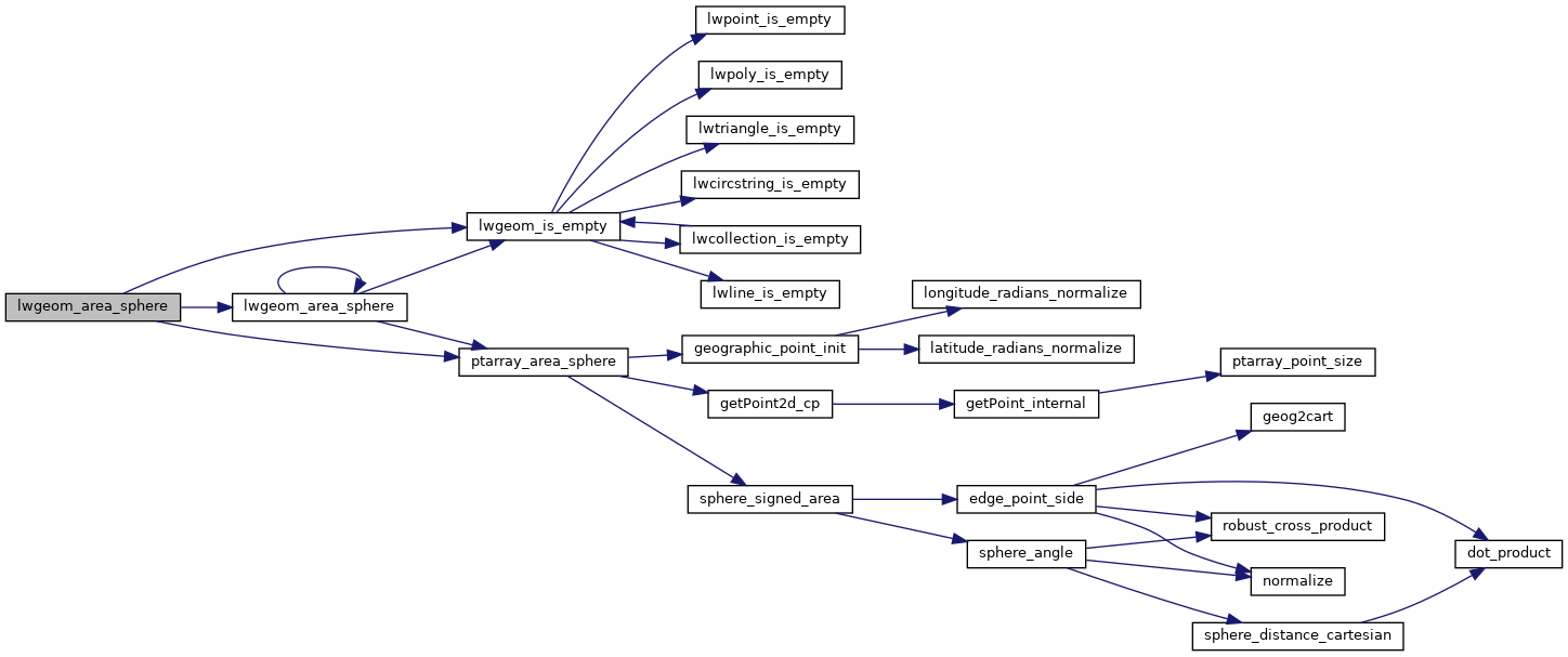
Anything except POLYGON, MULTIPOLYGON and GEOMETRYCOLLECTION return zero immediately. Multi's recurse, polygons calculate external ring area and subtract internal ring area. A GBOX is required to calculate an outside point.
Definition at line 2033 of file lwgeodetic.c.
References COLLECTIONTYPE, LWCOLLECTION::geoms, lwgeom_area_sphere(), lwgeom_is_empty(), MULTIPOLYGONTYPE, LWCOLLECTION::ngeoms, LWPOLY::nrings, POLYGONTYPE, ptarray_area_sphere(), SPHEROID::radius, LWPOLY::rings, LWGEOM::type, and ovdump::type.
Referenced by geography_area(), geography_centroid_from_mpoly(), lwgeom_area_sphere(), test_lwgeom_area_sphere(), and test_spheroid_area().

