|
PostGIS
3.2.2dev-r@@SVN_REVISION@@
|
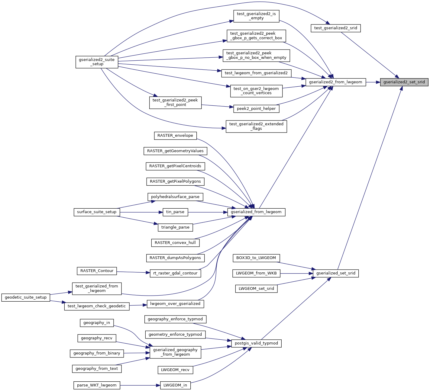
| void gserialized2_set_srid | ( | GSERIALIZED * | g, |
| int32_t | srid | ||
| ) |
Write the SRID into the serialized form (it is packed into three bytes so this is a handy function).
Definition at line 208 of file gserialized2.c.
References clamp_srid(), LWDEBUGF, GSERIALIZED::srid, and SRID_UNKNOWN.
Referenced by gserialized2_from_lwgeom(), gserialized_set_srid(), and test_gserialized2_srid().

