|
PostGIS
3.2.2dev-r@@SVN_REVISION@@
|
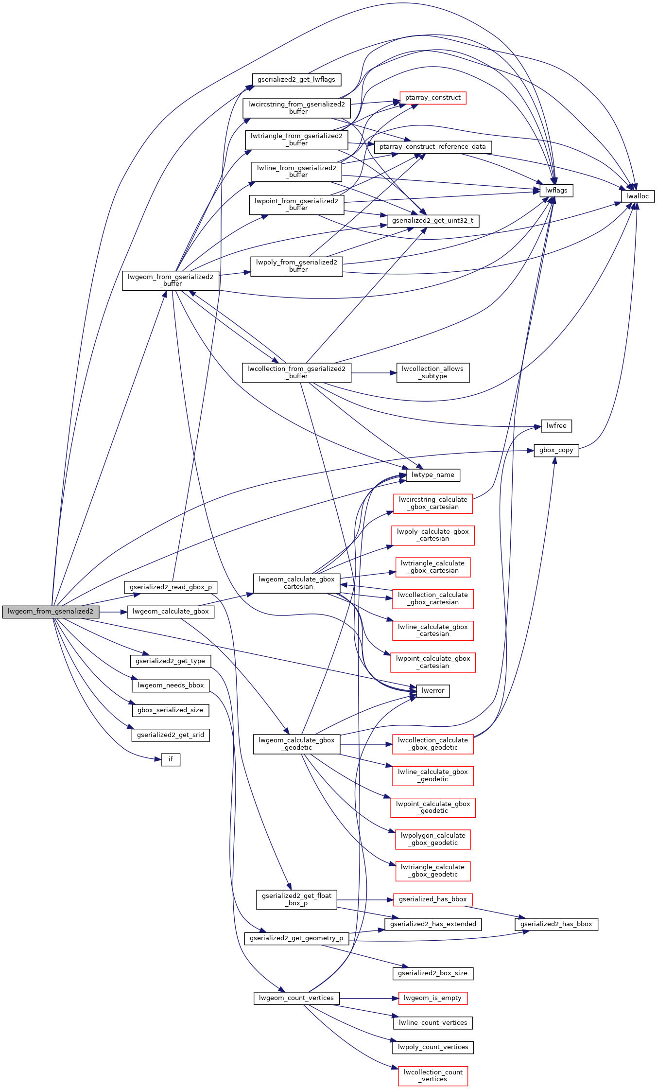
| LWGEOM* lwgeom_from_gserialized2 | ( | const GSERIALIZED * | g | ) |
Allocate a new LWGEOM from a GSERIALIZED.
The resulting LWGEOM will have coordinates that are double aligned and suitable for direct reading using getPoint2d_cp
Definition at line 1499 of file gserialized2.c.
References LWGEOM::bbox, GSERIALIZED::data, LWGEOM::flags, FLAGS_GET_BBOX, G2FLAGS_GET_EXTENDED, gbox_copy(), gbox_serialized_size(), GSERIALIZED::gflags, gserialized2_get_lwflags(), gserialized2_get_srid(), gserialized2_get_type(), gserialized2_read_gbox_p(), if(), LW_SUCCESS, LWDEBUGF, lwerror(), lwflags(), lwgeom_calculate_gbox(), lwgeom_from_gserialized2_buffer(), lwgeom_needs_bbox(), lwtype_name(), and LWGEOM::type.
Referenced by lwgeom_from_gserialized(), test_gserialized2_extended_flags(), test_lwgeom_from_gserialized2(), and test_on_gser2_lwgeom_count_vertices().

