PostGIS  3.2.2dev-r@@SVN_REVISION@@

◆ bytebuffer_append_varint()

void bytebuffer_append_varint ( bytebuffer_t b,
const int64_t  val 
)

Writes a signed varInt to the buffer.

Definition at line 154 of file bytebuffer.c.

155 {
156  bytebuffer_makeroom(b, 16);
158  return;
159 }
static void bytebuffer_makeroom(bytebuffer_t *s, size_t size_to_add)
If necessary, expand the bytebuffer_t internal buffer to accomodate the specified additional size.
Definition: bytebuffer.c:72
uint8_t * writecursor
Definition: bytebuffer.h:44
size_t varint_s64_encode_buf(int64_t val, uint8_t *buf)
Definition: varint.c:89

References bytebuffer_makeroom(), varint_s64_encode_buf(), and bytebuffer_t::writecursor.

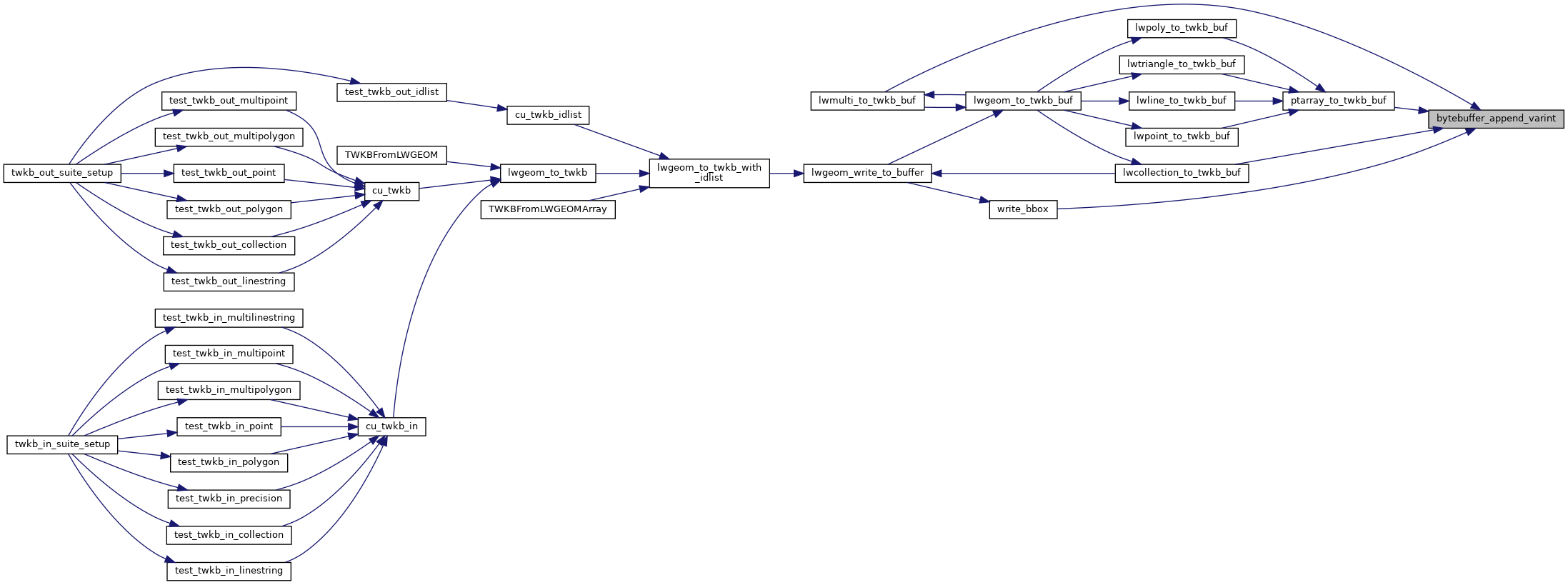
Referenced by lwcollection_to_twkb_buf(), lwmulti_to_twkb_buf(), ptarray_to_twkb_buf(), and write_bbox().

Here is the call graph for this function:
Here is the caller graph for this function: