|
PostGIS
3.2.2dev-r@@SVN_REVISION@@
|
|
static |
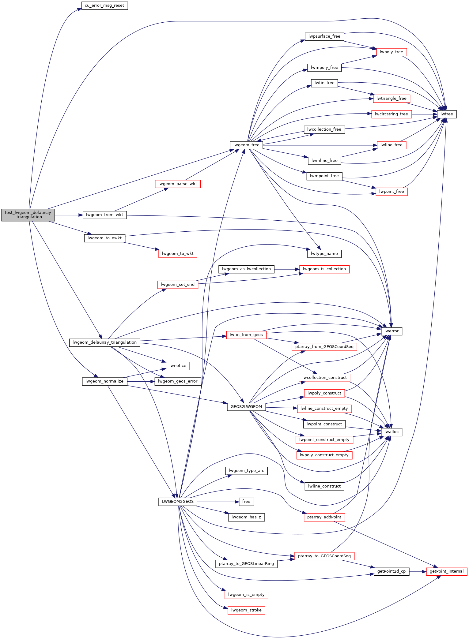
Definition at line 21 of file cu_triangulate.c.
References cu_error_msg_reset(), LW_PARSER_CHECK_NONE, lwfree(), lwgeom_delaunay_triangulation(), lwgeom_free(), lwgeom_from_wkt(), lwgeom_normalize(), and lwgeom_to_ewkt().
Referenced by triangulate_suite_setup().

