|
PostGIS
3.2.2dev-r@@SVN_REVISION@@
|
|
static |
Definition at line 123 of file liblwgeom/lwgeom_geos_clean.c.
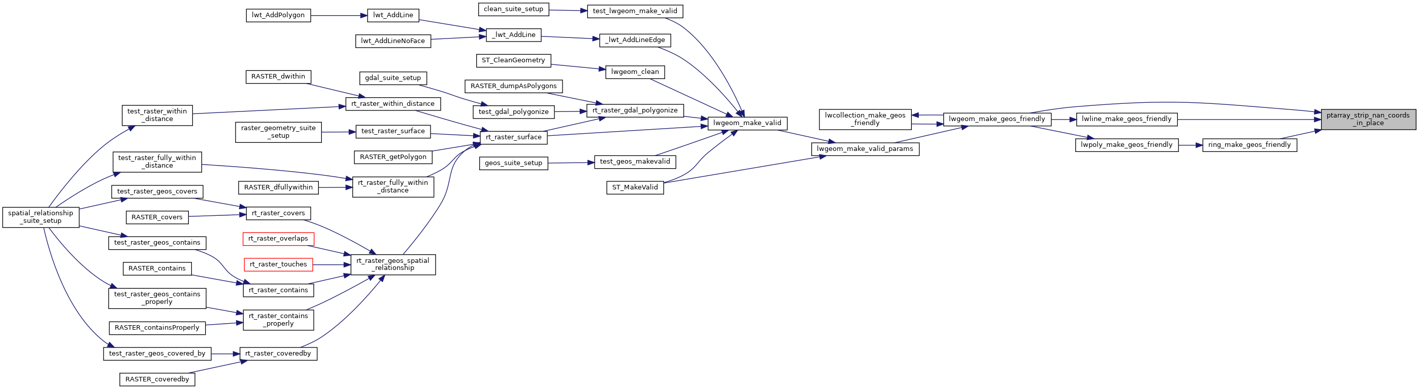
References POINTARRAY::flags, FLAGS_NDIMS, getPoint_internal(), POINT4D::m, POINTARRAY::npoints, POINT4D::x, POINT4D::y, and POINT4D::z.
Referenced by lwgeom_make_geos_friendly(), lwline_make_geos_friendly(), and ring_make_geos_friendly().

