Definition at line 685 of file lwgeom_functions_analytic.c.
692 if (seg1->
x > seg2->
x)
702 if (seg1->
y > seg2->
y)
713 POSTGIS_DEBUGF(3,
"maxX minX/maxY minY: %.8f %.8f/%.8f %.8f", maxX, minX, maxY, minY);
715 if (maxX < point->
x || minX > point->
x)
717 POSTGIS_DEBUGF(3,
"X value %.8f falls outside the range %.8f-%.8f", point->
x, minX, maxX);
721 else if (maxY < point->
y || minY > point->
y)
723 POSTGIS_DEBUGF(3,
"Y value %.8f falls outside the range %.8f-%.8f", point->
y, minY, maxY);
References POINT2D::x, pixval::x, POINT2D::y, and pixval::y.
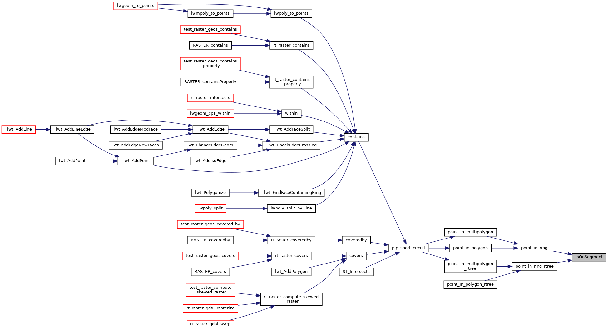
Referenced by point_in_ring(), and point_in_ring_rtree().