PostGIS  3.2.2dev-r@@SVN_REVISION@@

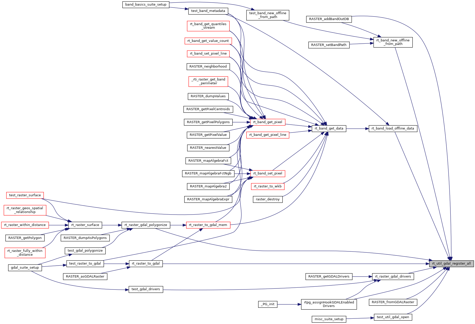
◆ rt_util_gdal_register_all()

int rt_util_gdal_register_all ( int  force_register_all)

Definition at line 339 of file rt_util.c.

339  {
340  static int registered = 0;
341 
342  if (registered && !force_register_all) {
343  RASTER_DEBUG(3, "Already called once... not calling GDALAllRegister");
344  return 0;
345  }
346 
347  RASTER_DEBUG(3, "Calling GDALAllRegister");
348  GDALAllRegister();
349  registered = 1;
350 
351  return 1;
352 }
#define RASTER_DEBUG(level, msg)
Definition: librtcore.h:302

References RASTER_DEBUG.

Referenced by RASTER_addBandOutDB(), RASTER_fromGDALRaster(), rt_band_load_offline_data(), rt_band_new_offline_from_path(), rt_raster_gdal_drivers(), rt_raster_gdal_polygonize(), rt_raster_to_gdal(), rtpg_assignHookGDALEnabledDrivers(), and test_util_gdal_open().

Here is the caller graph for this function: