PostGIS  3.2.2dev-r@@SVN_REVISION@@

◆ lw_dist3d_pt_pt()

int lw_dist3d_pt_pt ( POINT3DZ p1,
POINT3DZ p2,
DISTPTS3D dl 
)

Compares incoming points and stores the points closest to each other or most far away from each other depending on dl->mode (max or min)

Definition at line 1048 of file measures3d.c.

1049 {
1050  double dx = thep2->x - thep1->x;
1051  double dy = thep2->y - thep1->y;
1052  double dz = thep2->z - thep1->z;
1053  double dist = sqrt(dx * dx + dy * dy + dz * dz);
1054  LWDEBUGF(2,
1055  "lw_dist3d_pt_pt called (with points: p1.x=%f, p1.y=%f,p1.z=%f,p2.x=%f, p2.y=%f,p2.z=%f)",
1056  thep1->x,
1057  thep1->y,
1058  thep1->z,
1059  thep2->x,
1060  thep2->y,
1061  thep2->z);
1062 
1063  if (((dl->distance - dist) * (dl->mode)) >
1064  0) /*multiplication with mode to handle mindistance (mode=1) and maxdistance (mode = (-1)*/
1065  {
1066  dl->distance = dist;
1067 
1068  if (dl->twisted > 0) /*To get the points in right order. twisted is updated between 1 and (-1) every
1069  time the order is changed earlier in the chain*/
1070  {
1071  dl->p1 = *thep1;
1072  dl->p2 = *thep2;
1073  }
1074  else
1075  {
1076  dl->p1 = *thep2;
1077  dl->p2 = *thep1;
1078  }
1079  }
1080  return LW_TRUE;
1081 }
#define LW_TRUE
Return types for functions with status returns.
Definition: liblwgeom.h:107
#define LWDEBUGF(level, msg,...)
Definition: lwgeom_log.h:88
POINT3DZ p2
Definition: measures3d.h:42
int twisted
Definition: measures3d.h:45
POINT3DZ p1
Definition: measures3d.h:41
double distance
Definition: measures3d.h:40
int mode
Definition: measures3d.h:43

References DISTPTS3D::distance, LW_TRUE, LWDEBUGF, DISTPTS3D::mode, DISTPTS3D::p1, DISTPTS3D::p2, DISTPTS3D::twisted, POINT3DZ::x, POINT3DZ::y, and POINT3DZ::z.

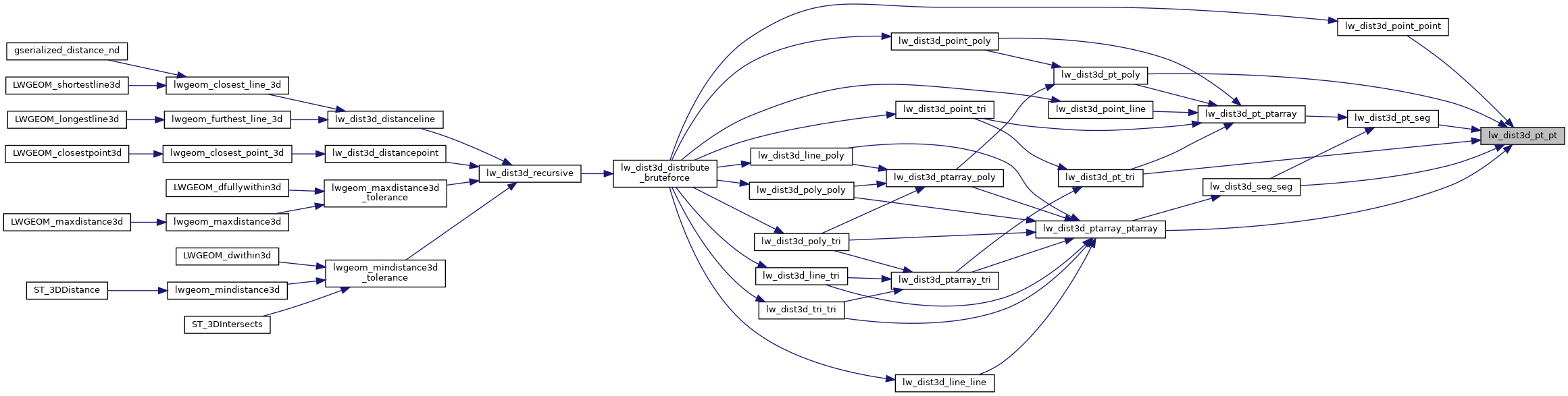
Referenced by lw_dist3d_point_point(), lw_dist3d_pt_poly(), lw_dist3d_pt_seg(), lw_dist3d_pt_tri(), lw_dist3d_ptarray_ptarray(), and lw_dist3d_seg_seg().

Here is the caller graph for this function: