PostGIS  3.2.2dev-r@@SVN_REVISION@@

◆ lw_dist3d_poly_poly()

int lw_dist3d_poly_poly ( LWPOLY poly1,
LWPOLY poly2,
DISTPTS3D dl 
)

polygon to polygon calculation

Definition at line 836 of file measures3d.c.

837 {
838  PLANE3D plane1, plane2;
839  int planedef1, planedef2;
840  LWDEBUG(2, "lw_dist3d_poly_poly is called");
841  if (dl->mode == DIST_MAX)
842  return lw_dist3d_ptarray_ptarray(poly1->rings[0], poly2->rings[0], dl);
843 
844  planedef1 = define_plane(poly1->rings[0], &plane1);
845  planedef2 = define_plane(poly2->rings[0], &plane2);
846 
847  if (!planedef1 || !planedef2)
848  {
849  /* Neither polygon define a plane: Return distance line to line */
850  if (!planedef1 && !planedef2)
851  return lw_dist3d_ptarray_ptarray(poly1->rings[0], poly2->rings[0], dl);
852 
853  /* Only poly2 defines a plane: Return distance from line (poly1) to poly2 */
854  else if (!planedef1)
855  return lw_dist3d_ptarray_poly(poly1->rings[0], poly2, &plane2, dl);
856 
857  /* Only poly1 defines a plane: Return distance from line (poly2) to poly1 */
858  else
859  return lw_dist3d_ptarray_poly(poly2->rings[0], poly1, &plane1, dl);
860  }
861 
862  /* What we do here is to compare the boundary of one polygon with the other polygon
863  and then take the second boundary comparing with the first polygon */
864  dl->twisted = 1;
865  if (!lw_dist3d_ptarray_poly(poly1->rings[0], poly2, &plane2, dl))
866  return LW_FALSE;
867  if (dl->distance < dl->tolerance) /* Just check if the answer already is given*/
868  return LW_TRUE;
869 
870  dl->twisted = -1; /* because we switch the order of geometries we switch "twisted" to -1 which will give the
871  right order of points in shortest line. */
872  return lw_dist3d_ptarray_poly(poly2->rings[0], poly1, &plane1, dl);
873 }
#define LW_FALSE
Definition: liblwgeom.h:108
#define LW_TRUE
Return types for functions with status returns.
Definition: liblwgeom.h:107
#define LWDEBUG(level, msg)
Definition: lwgeom_log.h:83
int define_plane(POINTARRAY *pa, PLANE3D *pl)
Definition: measures3d.c:1458
int lw_dist3d_ptarray_poly(POINTARRAY *pa, LWPOLY *poly, PLANE3D *plane, DISTPTS3D *dl)
Computes pointarray to polygon distance.
Definition: measures3d.c:1300
int lw_dist3d_ptarray_ptarray(POINTARRAY *l1, POINTARRAY *l2, DISTPTS3D *dl)
Finds all combinations of segments between two pointarrays.
Definition: measures3d.c:1088
#define DIST_MAX
Definition: measures.h:43
int twisted
Definition: measures3d.h:45
double distance
Definition: measures3d.h:40
int mode
Definition: measures3d.h:43
double tolerance
Definition: measures3d.h:47
POINTARRAY ** rings
Definition: liblwgeom.h:533

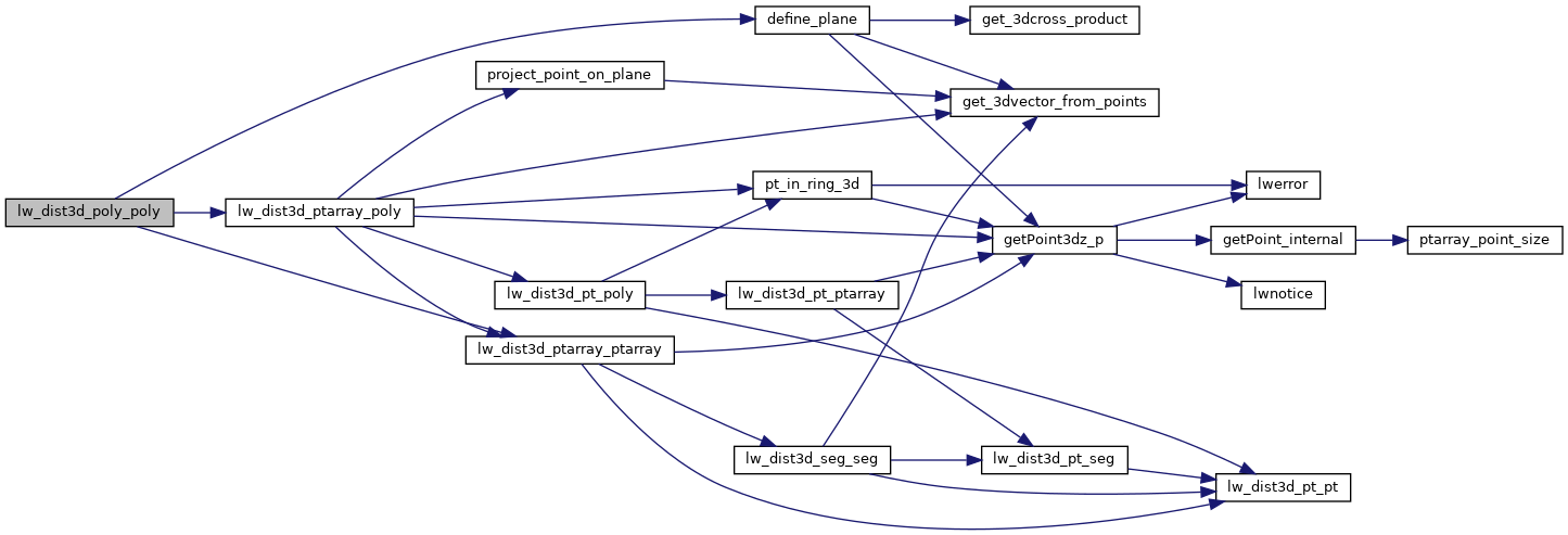
References define_plane(), DIST_MAX, DISTPTS3D::distance, lw_dist3d_ptarray_poly(), lw_dist3d_ptarray_ptarray(), LW_FALSE, LW_TRUE, LWDEBUG, DISTPTS3D::mode, LWPOLY::rings, DISTPTS3D::tolerance, and DISTPTS3D::twisted.

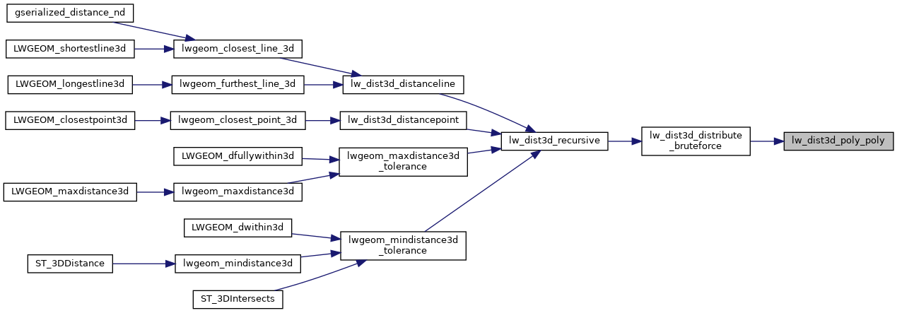
Referenced by lw_dist3d_distribute_bruteforce().

Here is the call graph for this function:
Here is the caller graph for this function: