PostGIS  3.2.2dev-r@@SVN_REVISION@@

◆ geos_cluster_suite_setup()

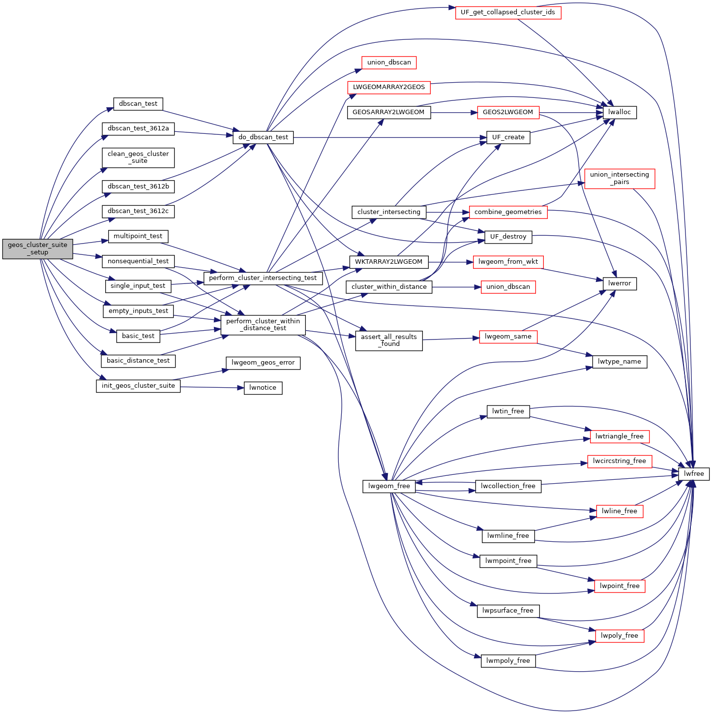
void geos_cluster_suite_setup ( void  )

Definition at line 371 of file cu_geos_cluster.c.

372 {
373  CU_pSuite suite = CU_add_suite("clustering", init_geos_cluster_suite, clean_geos_cluster_suite);
374  PG_ADD_TEST(suite, basic_test);
380  PG_ADD_TEST(suite, dbscan_test);
384 }
static void basic_distance_test(void)
static void multipoint_test(void)
static void dbscan_test_3612c(void)
static void single_input_test(void)
static void empty_inputs_test(void)
static int clean_geos_cluster_suite(void)
static void dbscan_test_3612b(void)
static void nonsequential_test(void)
static int init_geos_cluster_suite(void)
static void dbscan_test(void)
static void dbscan_test_3612a(void)
static void basic_test(void)
#define PG_ADD_TEST(suite, testfunc)

References basic_distance_test(), basic_test(), clean_geos_cluster_suite(), dbscan_test(), dbscan_test_3612a(), dbscan_test_3612b(), dbscan_test_3612c(), empty_inputs_test(), init_geos_cluster_suite(), multipoint_test(), nonsequential_test(), PG_ADD_TEST, and single_input_test().

Here is the call graph for this function: