|
PostGIS
3.2.2dev-r@@SVN_REVISION@@
|
|
static |
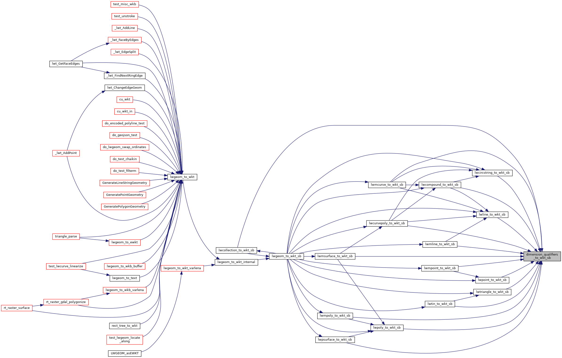
Definition at line 40 of file lwout_wkt.c.
References LWGEOM::flags, FLAGS_GET_M, FLAGS_GET_Z, FLAGS_NDIMS, stringbuffer_append_len(), variant, WKT_EXTENDED, WKT_IS_CHILD, and WKT_ISO.
Referenced by lwcircstring_to_wkt_sb(), lwcollection_to_wkt_sb(), lwcompound_to_wkt_sb(), lwcurvepoly_to_wkt_sb(), lwline_to_wkt_sb(), lwmcurve_to_wkt_sb(), lwmline_to_wkt_sb(), lwmpoint_to_wkt_sb(), lwmpoly_to_wkt_sb(), lwmsurface_to_wkt_sb(), lwpoint_to_wkt_sb(), lwpoly_to_wkt_sb(), lwpsurface_to_wkt_sb(), lwtin_to_wkt_sb(), and lwtriangle_to_wkt_sb().

