PostGIS  3.2.2dev-r@@SVN_REVISION@@

◆ lwgeom_to_twkb_with_idlist()

lwvarlena_t* lwgeom_to_twkb_with_idlist ( const LWGEOM geom,
int64_t *  idlist,
uint8_t  variant,
int8_t  precision_xy,
int8_t  precision_z,
int8_t  precision_m 
)

Convert LWGEOM to a char* in TWKB format.

Caller is responsible for freeing the returned array.

Definition at line 589 of file lwout_twkb.c.

595 {
596  LWDEBUGF(2, "Entered %s", __func__);
597  LWDEBUGF(2, "variant value %x", variant);
598 
599  TWKB_GLOBALS tg;
600  TWKB_STATE ts;
601  bytebuffer_t geom_bytebuffer;
602 
603  memset(&ts, 0, sizeof(TWKB_STATE));
604  memset(&tg, 0, sizeof(TWKB_GLOBALS));
605 
606  tg.variant = variant;
607  tg.prec_xy = precision_xy;
608  tg.prec_z = precision_z;
609  tg.prec_m = precision_m;
610 
611  if ( idlist && ! lwgeom_is_collection(geom) )
612  {
613  lwerror("Only collections can support ID lists");
614  return NULL;
615  }
616 
617  if ( ! geom )
618  {
619  LWDEBUG(4,"Cannot convert NULL into TWKB.");
620  lwerror("Cannot convert NULL into TWKB");
621  return NULL;
622  }
623 
624  ts.idlist = idlist;
625  ts.header_buf = NULL;
626  ts.geom_buf = &geom_bytebuffer;
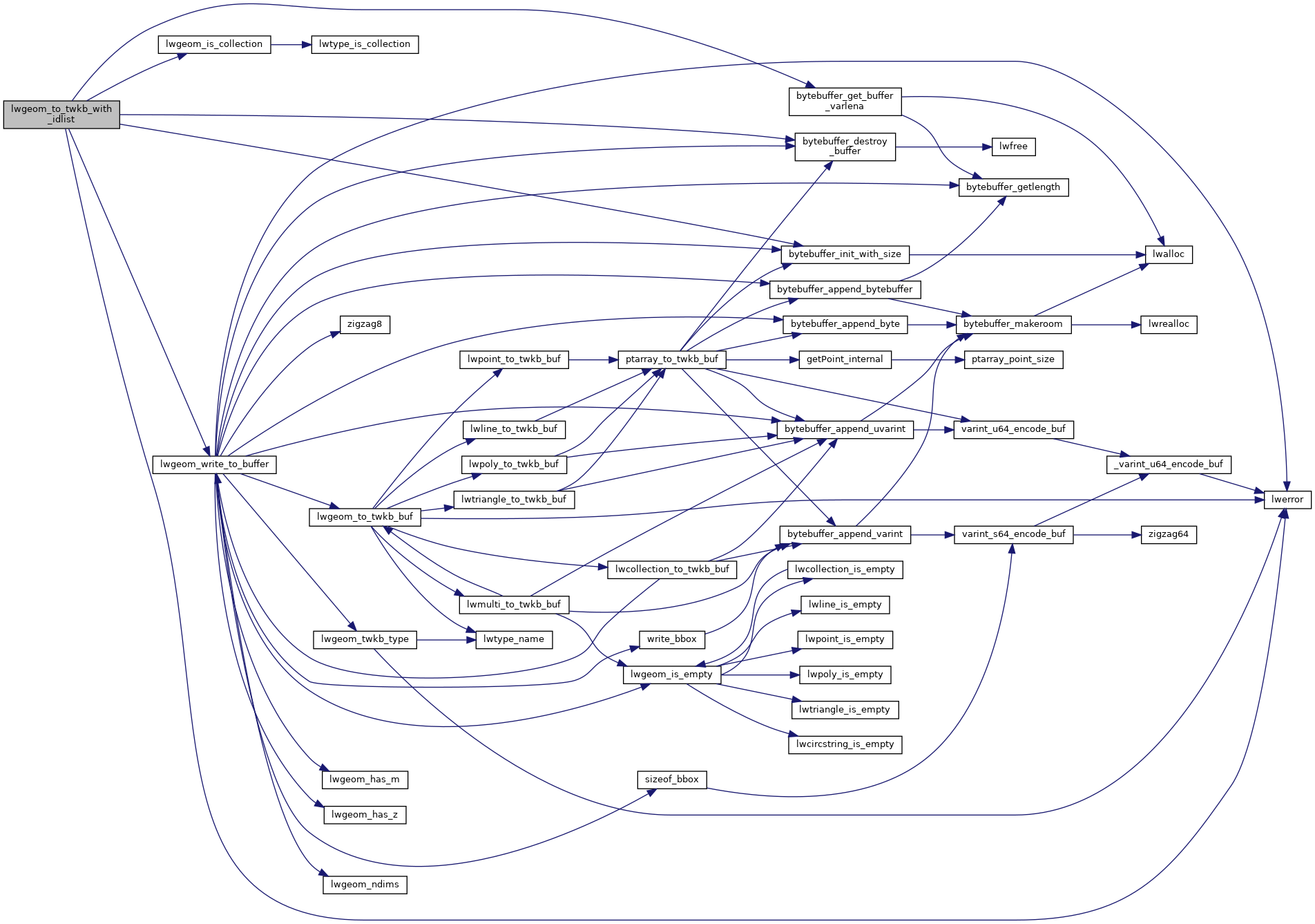
628  lwgeom_write_to_buffer(geom, &tg, &ts);
629 
632  return v;
633 }
void bytebuffer_destroy_buffer(bytebuffer_t *s)
Free the bytebuffer_t and all memory managed within it.
Definition: bytebuffer.c:56
lwvarlena_t * bytebuffer_get_buffer_varlena(const bytebuffer_t *s)
Returns a copy of the internal buffer.
Definition: bytebuffer.c:105
void bytebuffer_init_with_size(bytebuffer_t *s, size_t size)
Allocate just the internal buffer of an existing bytebuffer_t struct.
Definition: bytebuffer.c:36
static uint8_t variant
Definition: cu_in_twkb.c:26
int lwgeom_is_collection(const LWGEOM *lwgeom)
Determine whether a LWGEOM can contain sub-geometries or not.
Definition: lwgeom.c:1080
#define LWDEBUG(level, msg)
Definition: lwgeom_log.h:83
#define LWDEBUGF(level, msg,...)
Definition: lwgeom_log.h:88
void lwerror(const char *fmt,...)
Write a notice out to the error handler.
Definition: lwutil.c:190
static int lwgeom_write_to_buffer(const LWGEOM *geom, TWKB_GLOBALS *globals, TWKB_STATE *parent_state)
Definition: lwout_twkb.c:429
int8_t prec_xy
Definition: lwout_twkb.h:79
uint8_t variant
Definition: lwout_twkb.h:78
int8_t prec_z
Definition: lwout_twkb.h:80
int8_t prec_m
Definition: lwout_twkb.h:81
const int64_t * idlist
Definition: lwout_twkb.h:92
bytebuffer_t * header_buf
Definition: lwout_twkb.h:88
bytebuffer_t * geom_buf
Definition: lwout_twkb.h:89

References bytebuffer_destroy_buffer(), bytebuffer_get_buffer_varlena(), bytebuffer_init_with_size(), TWKB_STATE::geom_buf, TWKB_STATE::header_buf, TWKB_STATE::idlist, LWDEBUG, LWDEBUGF, lwerror(), lwgeom_is_collection(), lwgeom_write_to_buffer(), TWKB_GLOBALS::prec_m, TWKB_GLOBALS::prec_xy, TWKB_GLOBALS::prec_z, variant, and TWKB_GLOBALS::variant.

Referenced by cu_twkb_idlist(), lwgeom_to_twkb(), and TWKBFromLWGEOMArray().

Here is the call graph for this function:
Here is the caller graph for this function: