PostGIS  3.4.0dev-r@@SVN_REVISION@@

◆ GetPrepGeomCache()

PrepGeomCache* GetPrepGeomCache ( FunctionCallInfo  fcinfo,
SHARED_GSERIALIZED *  g1,
SHARED_GSERIALIZED *  g2 
)

Given a couple potential geometries and a function call context, return a prepared structure for one of them, if such a structure doesn't already exist.

If it doesn't exist, and there is a cache hit, ensure that the structure is built for next time. Most of the work is done by the GetGeomCache generic function, but we pass in call-backs to handle building and freeing the GEOS PreparedGeometry structures we need for this particular caching strategy.

Definition at line 369 of file lwgeom_geos_prepared.c.

370 {
371  return (PrepGeomCache*)GetGeomCache(fcinfo, &PrepGeomCacheMethods, g1, g2);
372 }
static GeomCacheMethods PrepGeomCacheMethods

References PrepGeomCacheMethods.

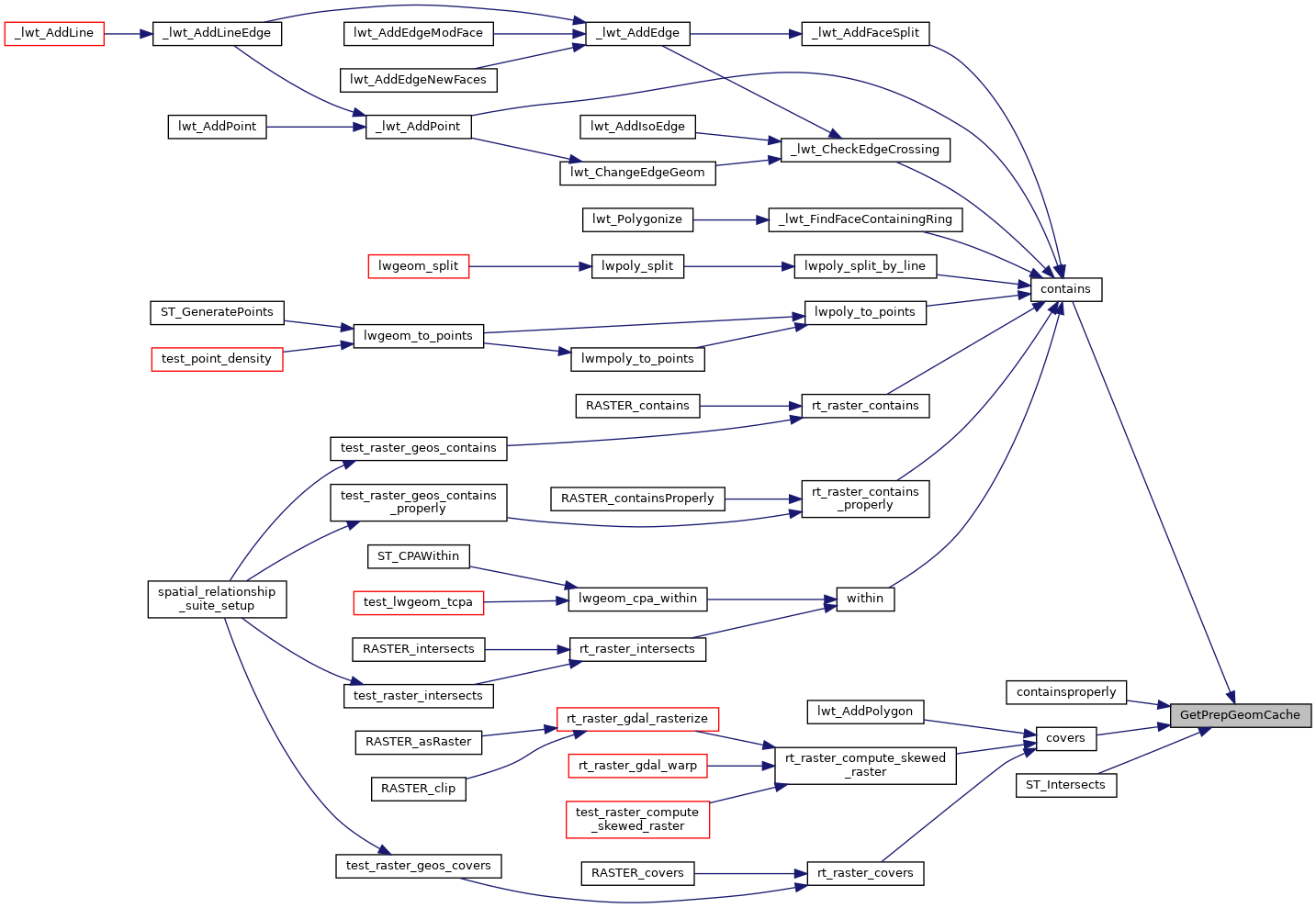
Referenced by contains(), containsproperly(), covers(), and ST_Intersects().

Here is the caller graph for this function: