|
PostGIS
3.4.0dev-r@@SVN_REVISION@@
|
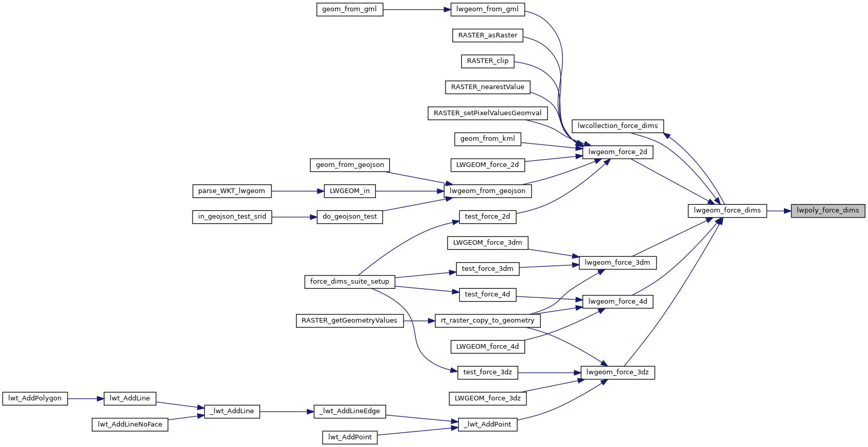
Definition at line 394 of file lwpoly.c.
References lwalloc(), lwpoly_construct(), lwpoly_construct_empty(), lwpoly_is_empty(), LWPOLY::nrings, ptarray_force_dims(), LWPOLY::rings, LWPOLY::srid, and LWPOLY::type.
Referenced by lwgeom_force_dims().

