PostGIS  3.4.0dev-r@@SVN_REVISION@@

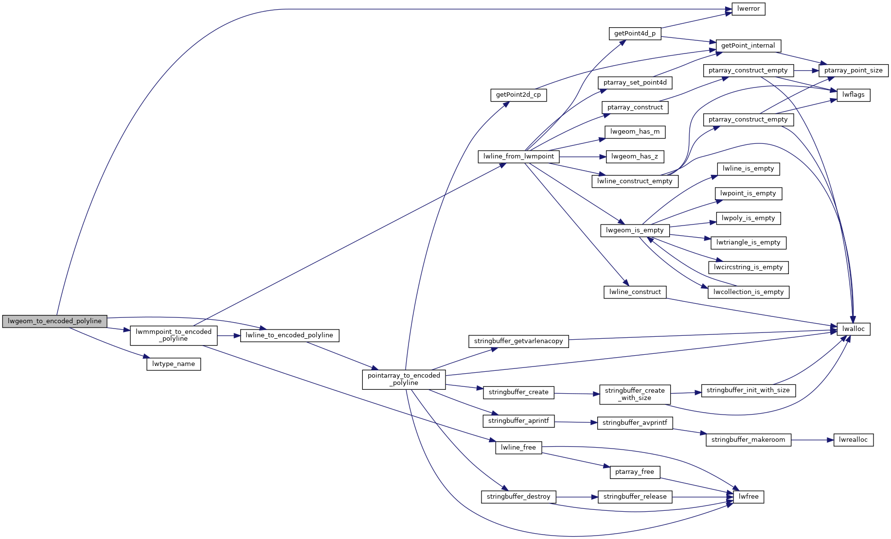
◆ lwgeom_to_encoded_polyline()

lwvarlena_t* lwgeom_to_encoded_polyline ( const LWGEOM geom,
int  precision 
)

Definition at line 35 of file lwout_encoded_polyline.c.

36 {
37  int type = geom->type;
38  switch (type)
39  {
40  case LINETYPE:
42  case MULTIPOINTTYPE:
44  default:
45  lwerror("lwgeom_to_encoded_polyline: '%s' geometry type not supported",
46  lwtype_name(type));
47  return NULL;
48  }
49 }
static uint8_t precision
Definition: cu_in_twkb.c:25
#define LINETYPE
Definition: liblwgeom.h:103
#define MULTIPOINTTYPE
Definition: liblwgeom.h:105
const char * lwtype_name(uint8_t type)
Return the type name string associated with a type number (e.g.
Definition: lwutil.c:216
void lwerror(const char *fmt,...)
Write a notice out to the error handler.
Definition: lwutil.c:190
static lwvarlena_t * lwmmpoint_to_encoded_polyline(const LWMPOINT *, int precision)
static lwvarlena_t * lwline_to_encoded_polyline(const LWLINE *, int precision)
type
Definition: ovdump.py:42
uint8_t type
Definition: liblwgeom.h:462

References LINETYPE, lwerror(), lwline_to_encoded_polyline(), lwmmpoint_to_encoded_polyline(), lwtype_name(), MULTIPOINTTYPE, precision, LWGEOM::type, and ovdump::type.

Referenced by do_encoded_polyline_test(), and LWGEOM_asEncodedPolyline().

Here is the call graph for this function:
Here is the caller graph for this function: