Swap ordinate values in every vertex of the geometry.
Ordinates to swap are specified using an index with meaning: 0=x, 1=y, 2=z, 3=m
Swapping an existing ordinate with an unexisting one results in undefined value being written in the existing ordinate. Caller should verify and prevent such calls.
Availability: 2.2.0
Definition at line 1478 of file lwgeom.c.
1488 LWDEBUGF(4,
"lwgeom_flip_coordinates, got type: %s",
1507 for (i=0; i<poly->
nrings; i++)
1528 for (i=0; i<col->
ngeoms; i++)
1535 lwerror(
"lwgeom_swap_ordinates: unsupported geometry type: %s",
1541 if ( in->
bbox && (o1 < 2 || o2 < 2) )
#define POINTTYPE
LWTYPE numbers, used internally by PostGIS.
#define POLYHEDRALSURFACETYPE
const char * lwtype_name(uint8_t type)
Return the type name string associated with a type number (e.g.
void ptarray_swap_ordinates(POINTARRAY *pa, LWORD o1, LWORD o2)
Swap ordinate values o1 and o2 on a given POINTARRAY.
void lwgeom_refresh_bbox(LWGEOM *lwgeom)
Drop current bbox and calculate a fresh one.
LWLINE * lwgeom_as_lwline(const LWGEOM *lwgeom)
LWTRIANGLE * lwgeom_as_lwtriangle(const LWGEOM *lwgeom)
void lwgeom_swap_ordinates(LWGEOM *in, LWORD o1, LWORD o2)
Swap ordinate values in every vertex of the geometry.
LWCIRCSTRING * lwgeom_as_lwcircstring(const LWGEOM *lwgeom)
#define LWDEBUGF(level, msg,...)
void lwerror(const char *fmt,...)
Write a notice out to the error handler.
static int lwgeom_is_empty(const LWGEOM *geom)
Return true or false depending on whether a geometry is an "empty" geometry (no vertices members)
static LWPOINT * lwgeom_as_lwpoint(const LWGEOM *lwgeom)
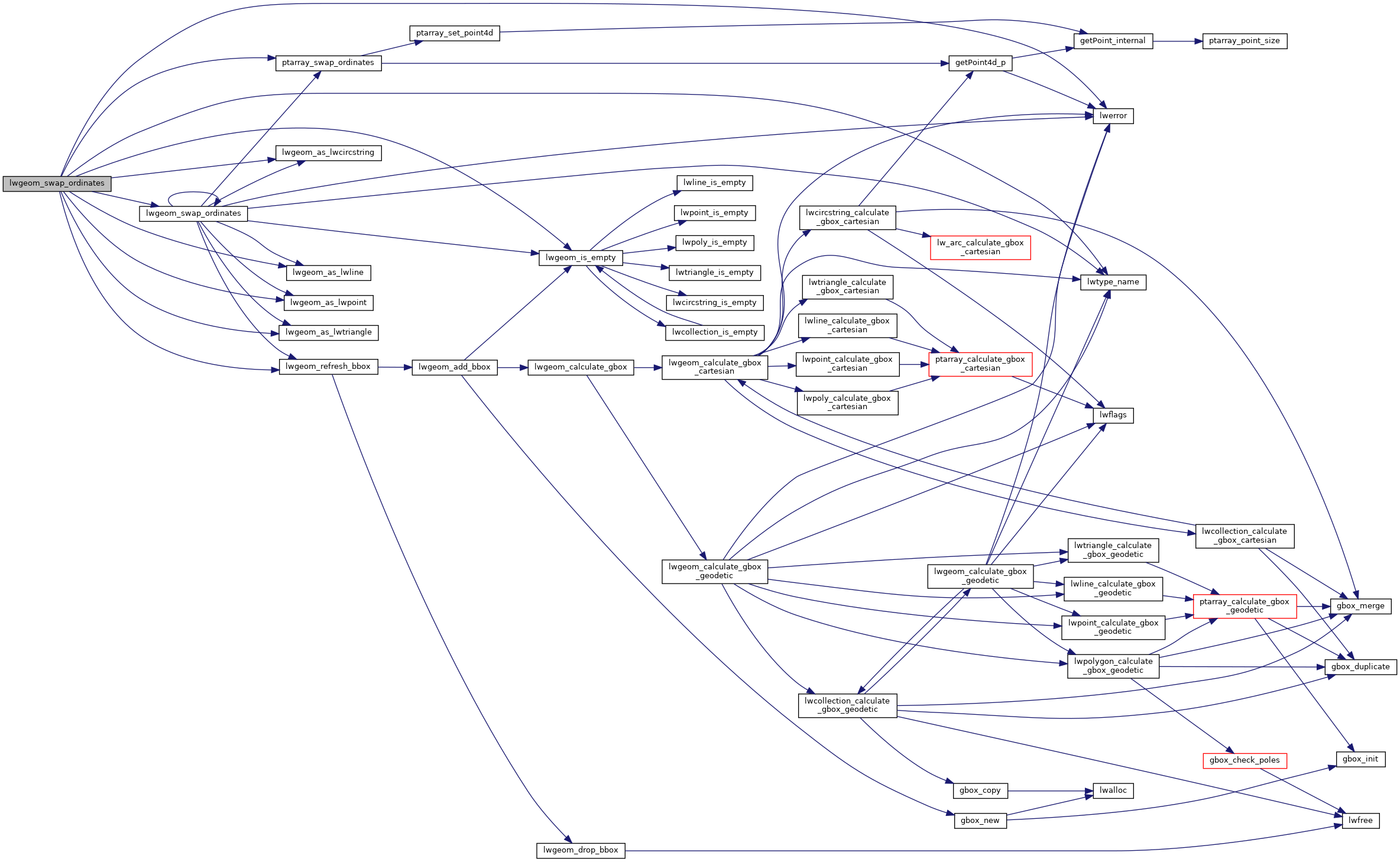
References LWGEOM::bbox, CIRCSTRINGTYPE, COLLECTIONTYPE, COMPOUNDTYPE, CURVEPOLYTYPE, LWCOLLECTION::geoms, LINETYPE, LWDEBUGF, lwerror(), lwgeom_as_lwcircstring(), lwgeom_as_lwline(), lwgeom_as_lwpoint(), lwgeom_as_lwtriangle(), lwgeom_is_empty(), lwgeom_refresh_bbox(), lwgeom_swap_ordinates(), lwtype_name(), MULTICURVETYPE, MULTILINETYPE, MULTIPOINTTYPE, MULTIPOLYGONTYPE, MULTISURFACETYPE, LWCOLLECTION::ngeoms, LWPOLY::nrings, POINTTYPE, POLYGONTYPE, POLYHEDRALSURFACETYPE, ptarray_swap_ordinates(), LWPOLY::rings, TINTYPE, TRIANGLETYPE, and LWGEOM::type.
Referenced by do_lwgeom_swap_ordinates(), lwgeom_swap_ordinates(), ST_FlipCoordinates(), and ST_SwapOrdinates().