|
PostGIS
3.4.0dev-r@@SVN_REVISION@@
|
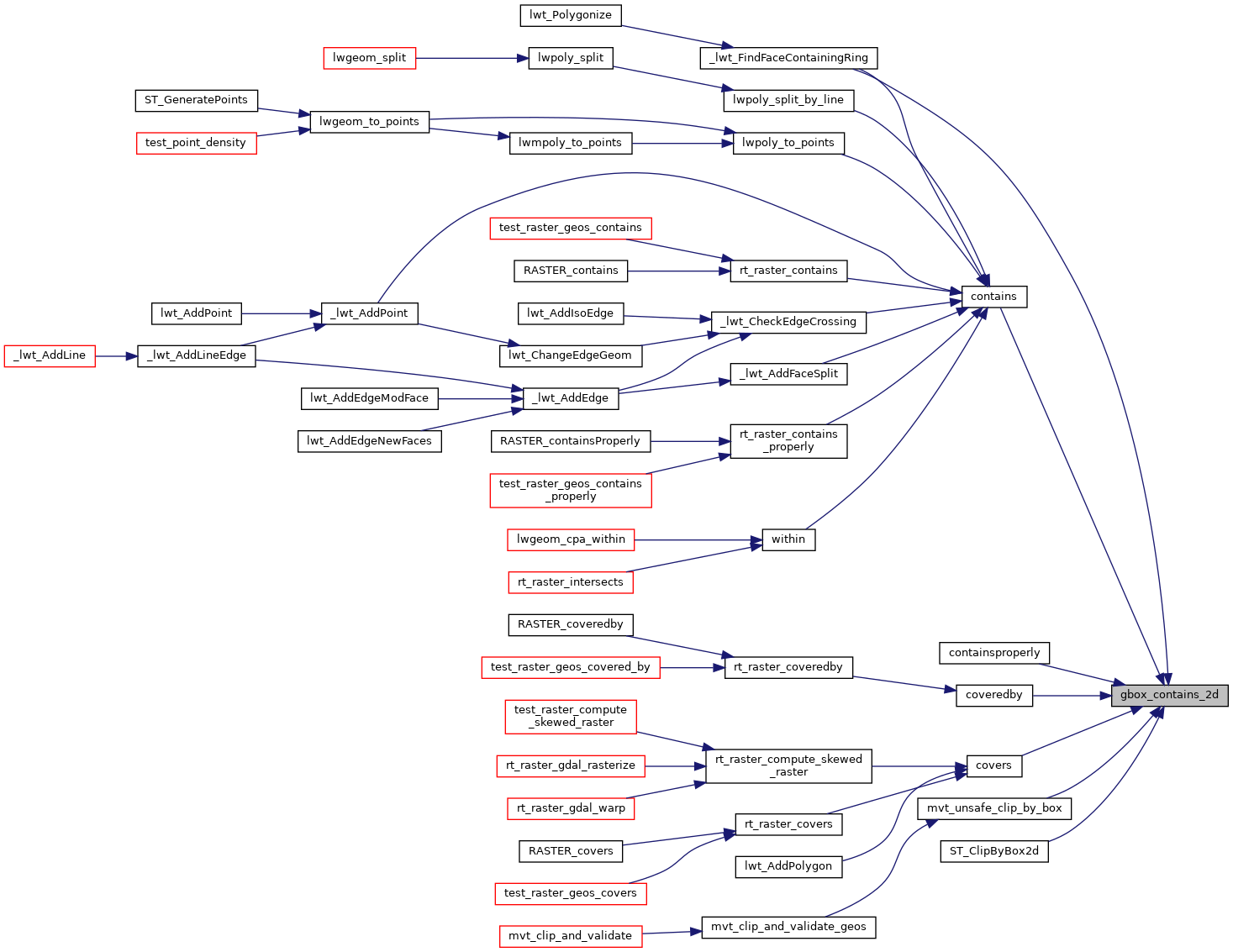
Return LW_TRUE if the first GBOX contains the second on the 2d plane, LW_FALSE otherwise.
Definition at line 339 of file gbox.c.
References LW_FALSE, LW_TRUE, GBOX::xmax, GBOX::xmin, GBOX::ymax, and GBOX::ymin.
Referenced by _lwt_FindFaceContainingRing(), contains(), containsproperly(), coveredby(), covers(), mvt_unsafe_clip_by_box(), and ST_ClipByBox2d().
