PostGIS  3.4.0dev-r@@SVN_REVISION@@

◆ LWGEOM_dumppoints()

Datum LWGEOM_dumppoints ( PG_FUNCTION_ARGS  )

Definition at line 76 of file lwgeom_dumppoints.c.

76  {
77  FuncCallContext *funcctx;
78  MemoryContext oldcontext, newcontext;
79 
80  GSERIALIZED *pglwgeom;
81  LWCOLLECTION *lwcoll;
82  LWGEOM *lwgeom;
83  struct dumpstate *state;
84  struct dumpnode *node;
85 
86  HeapTuple tuple;
87  Datum pathpt[2]; /* used to construct the composite return value */
88  bool isnull[2] = {0,0}; /* needed to say neither value is null */
89  Datum result; /* the actual composite return value */
90 
91  if (SRF_IS_FIRSTCALL()) {
92  funcctx = SRF_FIRSTCALL_INIT();
93 
94  newcontext = funcctx->multi_call_memory_ctx;
95  oldcontext = MemoryContextSwitchTo(newcontext);
96 
97  /* get a local copy of what we're doing a dump points on */
98  pglwgeom = PG_GETARG_GSERIALIZED_P_COPY(0);
99  lwgeom = lwgeom_from_gserialized(pglwgeom);
100 
101  /* return early if nothing to do */
102  if (!lwgeom || lwgeom_is_empty(lwgeom)) {
103  MemoryContextSwitchTo(oldcontext);
104  funcctx = SRF_PERCALL_SETUP();
105  SRF_RETURN_DONE(funcctx);
106  }
107 
108  /* Create function state */
109  state = lwalloc(sizeof *state);
110  state->root = lwgeom;
111  state->stacklen = 0;
112  state->pathlen = 0;
113  state->pt = 0;
114  state->ring = 0;
115 
116  funcctx->user_fctx = state;
117 
118  /*
119  * Push a struct dumpnode on the state stack
120  */
121 
122  state->stack[0].idx = 0;
123  state->stack[0].geom = lwgeom;
124  state->stacklen++;
125 
126  /*
127  * get tuple description for return type
128  */
129  if (get_call_result_type(fcinfo, 0, &funcctx->tuple_desc) != TYPEFUNC_COMPOSITE) {
130  ereport(ERROR, (errcode(ERRCODE_FEATURE_NOT_SUPPORTED),
131  errmsg("set-valued function called in context that cannot accept a set")));
132  }
133 
134  BlessTupleDesc(funcctx->tuple_desc);
135 
136  /* get and cache data for constructing int4 arrays */
137  get_typlenbyvalalign(INT4OID, &state->typlen, &state->byval, &state->align);
138 
139  MemoryContextSwitchTo(oldcontext);
140  }
141 
142  /* stuff done on every call of the function */
143  funcctx = SRF_PERCALL_SETUP();
144  newcontext = funcctx->multi_call_memory_ctx;
145 
146  /* get state */
147  state = funcctx->user_fctx;
148 
149  while (1) {
150  node = &state->stack[state->stacklen-1];
151  lwgeom = node->geom;
152 
153  /* need to return a point from this geometry */
154  if (!lwgeom_is_collection(lwgeom) ) {
155  /* either return a point, or pop the stack */
156  /* TODO use a union? would save a tiny amount of stack space.
157  * probably not worth the bother
158  */
159  LWLINE *line;
160  LWCIRCSTRING *circ;
161  LWPOLY *poly;
162  LWTRIANGLE *tri;
163  LWPOINT *lwpoint = NULL;
164  POINT4D pt;
165 
166  if ( !lwgeom_is_empty(lwgeom) ) {
167  /*
168  * net result of switch should be to set lwpoint to the
169  * next point to return, or leave at NULL if there
170  * are no more points in the geometry
171  */
172  switch(lwgeom->type) {
173  case TRIANGLETYPE:
174  tri = lwgeom_as_lwtriangle(lwgeom);
175  if (state->pt == 0) {
176  state->path[state->pathlen++] = Int32GetDatum(state->ring+1);
177  }
178  if (state->pt <= 3) {
179  getPoint4d_p(tri->points, state->pt, &pt);
180  lwpoint = lwpoint_make(tri->srid,
181  lwgeom_has_z(lwgeom),
182  lwgeom_has_m(lwgeom),
183  &pt);
184  }
185  if (state->pt > 3) {
186  state->pathlen--;
187  }
188  break;
189  case POLYGONTYPE:
190  poly = lwgeom_as_lwpoly(lwgeom);
191  if (state->pt == poly->rings[state->ring]->npoints) {
192  state->pt = 0;
193  state->ring++;
194  state->pathlen--;
195  }
196  if (state->pt == 0 && state->ring < poly->nrings) {
197  /* handle new ring */
198  state->path[state->pathlen] = Int32GetDatum(state->ring+1);
199  state->pathlen++;
200  }
201  if (state->ring == poly->nrings) {
202  } else {
203  /* TODO should be able to directly get the point
204  * into the point array of a fixed lwpoint
205  */
206  /* can't get the point directly from the ptarray because
207  * it might be aligned wrong, so at least one memcpy
208  * seems unavoidable
209  * It might be possible to pass it directly to gserialized
210  * depending how that works, it might effectively be gserialized
211  * though a brief look at the code indicates not
212  */
213  getPoint4d_p(poly->rings[state->ring], state->pt, &pt);
214  lwpoint = lwpoint_make(poly->srid,
215  lwgeom_has_z(lwgeom),
216  lwgeom_has_m(lwgeom),
217  &pt);
218  }
219  break;
220  case POINTTYPE:
221  if (state->pt == 0) lwpoint = lwgeom_as_lwpoint(lwgeom);
222  break;
223  case LINETYPE:
224  line = lwgeom_as_lwline(lwgeom);
225  if (line->points && state->pt <= line->points->npoints) {
226  lwpoint = lwline_get_lwpoint((LWLINE*)lwgeom, state->pt);
227  }
228  break;
229  case CIRCSTRINGTYPE:
230  circ = lwgeom_as_lwcircstring(lwgeom);
231  if (circ->points && state->pt <= circ->points->npoints) {
232  lwpoint = lwcircstring_get_lwpoint((LWCIRCSTRING*)lwgeom, state->pt);
233  }
234  break;
235  default:
236  ereport(ERROR, (errcode(ERRCODE_DATA_EXCEPTION),
237  errmsg("Invalid Geometry type %d passed to ST_DumpPoints()", lwgeom->type)));
238  }
239  }
240 
241  /*
242  * At this point, lwpoint is either NULL, in which case
243  * we need to pop the geometry stack and get the next
244  * geometry, if any, or lwpoint is set and we construct
245  * a record type with the integer array of geometry
246  * indexes and the point number, and the actual point
247  * geometry itself
248  */
249 
250  if (!lwpoint) {
251  /* no point, so pop the geom and look for more */
252  if (--state->stacklen == 0) SRF_RETURN_DONE(funcctx);
253  state->pathlen--;
254  continue;
255  } else {
256  /* write address of current geom/pt */
257  state->pt++;
258 
259  state->path[state->pathlen] = Int32GetDatum(state->pt);
260  pathpt[0] = PointerGetDatum(construct_array(state->path, state->pathlen+1,
261  INT4OID, state->typlen, state->byval, state->align));
262 
263  pathpt[1] = PointerGetDatum(geometry_serialize((LWGEOM*)lwpoint));
264 
265  tuple = heap_form_tuple(funcctx->tuple_desc, pathpt, isnull);
266  result = HeapTupleGetDatum(tuple);
267  SRF_RETURN_NEXT(funcctx, result);
268  }
269  }
270 
271  lwcoll = (LWCOLLECTION*)node->geom;
272 
273  /* if a collection and we have more geoms */
274  if (node->idx < lwcoll->ngeoms) {
275  /* push the next geom on the path and the stack */
276  lwgeom = lwcoll->geoms[node->idx++];
277  state->path[state->pathlen++] = Int32GetDatum(node->idx);
278 
279  node = &state->stack[state->stacklen++];
280  node->idx = 0;
281  node->geom = lwgeom;
282 
283  state->pt = 0;
284  state->ring = 0;
285 
286  /* loop back to beginning, which will then check whatever node we just pushed */
287  continue;
288  }
289 
290  /* no more geometries in the current collection */
291  if (--state->stacklen == 0) SRF_RETURN_DONE(funcctx);
292  state->pathlen--;
293  }
294 }
char result[OUT_DOUBLE_BUFFER_SIZE]
Definition: cu_print.c:262
LWGEOM * lwgeom_from_gserialized(const GSERIALIZED *g)
Allocate a new LWGEOM from a GSERIALIZED.
Definition: gserialized.c:239
LWLINE * lwgeom_as_lwline(const LWGEOM *lwgeom)
Definition: lwgeom.c:179
LWPOINT * lwcircstring_get_lwpoint(const LWCIRCSTRING *circ, uint32_t where)
Definition: lwcircstring.c:286
#define LINETYPE
Definition: liblwgeom.h:103
int lwgeom_has_z(const LWGEOM *geom)
Return LW_TRUE if geometry has Z ordinates.
Definition: lwgeom.c:934
#define POINTTYPE
LWTYPE numbers, used internally by PostGIS.
Definition: liblwgeom.h:102
LWTRIANGLE * lwgeom_as_lwtriangle(const LWGEOM *lwgeom)
Definition: lwgeom.c:224
int lwgeom_is_collection(const LWGEOM *lwgeom)
Determine whether a LWGEOM can contain sub-geometries or not.
Definition: lwgeom.c:1097
#define POLYGONTYPE
Definition: liblwgeom.h:104
#define CIRCSTRINGTYPE
Definition: liblwgeom.h:109
int getPoint4d_p(const POINTARRAY *pa, uint32_t n, POINT4D *point)
Definition: lwgeom_api.c:125
#define TRIANGLETYPE
Definition: liblwgeom.h:115
void * lwalloc(size_t size)
Definition: lwutil.c:227
LWCIRCSTRING * lwgeom_as_lwcircstring(const LWGEOM *lwgeom)
Definition: lwgeom.c:188
LWPOLY * lwgeom_as_lwpoly(const LWGEOM *lwgeom)
Definition: lwgeom.c:215
int lwgeom_has_m(const LWGEOM *geom)
Return LW_TRUE if geometry has M ordinates.
Definition: lwgeom.c:941
LWPOINT * lwpoint_make(int32_t srid, int hasz, int hasm, const POINT4D *p)
Definition: lwpoint.c:206
LWPOINT * lwline_get_lwpoint(const LWLINE *line, uint32_t where)
Returns freshly allocated LWPOINT that corresponds to the index where.
Definition: lwline.c:309
if(!(yy_init))
static int lwgeom_is_empty(const LWGEOM *geom)
Return true or false depending on whether a geometry is an "empty" geometry (no vertices members)
Definition: lwinline.h:203
static LWPOINT * lwgeom_as_lwpoint(const LWGEOM *lwgeom)
Definition: lwinline.h:131
POINTARRAY * points
Definition: liblwgeom.h:507
uint32_t ngeoms
Definition: liblwgeom.h:580
LWGEOM ** geoms
Definition: liblwgeom.h:575
uint8_t type
Definition: liblwgeom.h:462
POINTARRAY * points
Definition: liblwgeom.h:483
POINTARRAY ** rings
Definition: liblwgeom.h:519
uint32_t nrings
Definition: liblwgeom.h:524
int32_t srid
Definition: liblwgeom.h:520
int32_t srid
Definition: liblwgeom.h:496
POINTARRAY * points
Definition: liblwgeom.h:495
uint32_t npoints
Definition: liblwgeom.h:427
uint32_t idx
LWGEOM * geom
Datum path[34]
LWGEOM * root
struct dumpnode stack[MAXDEPTH]
uint32_t ring

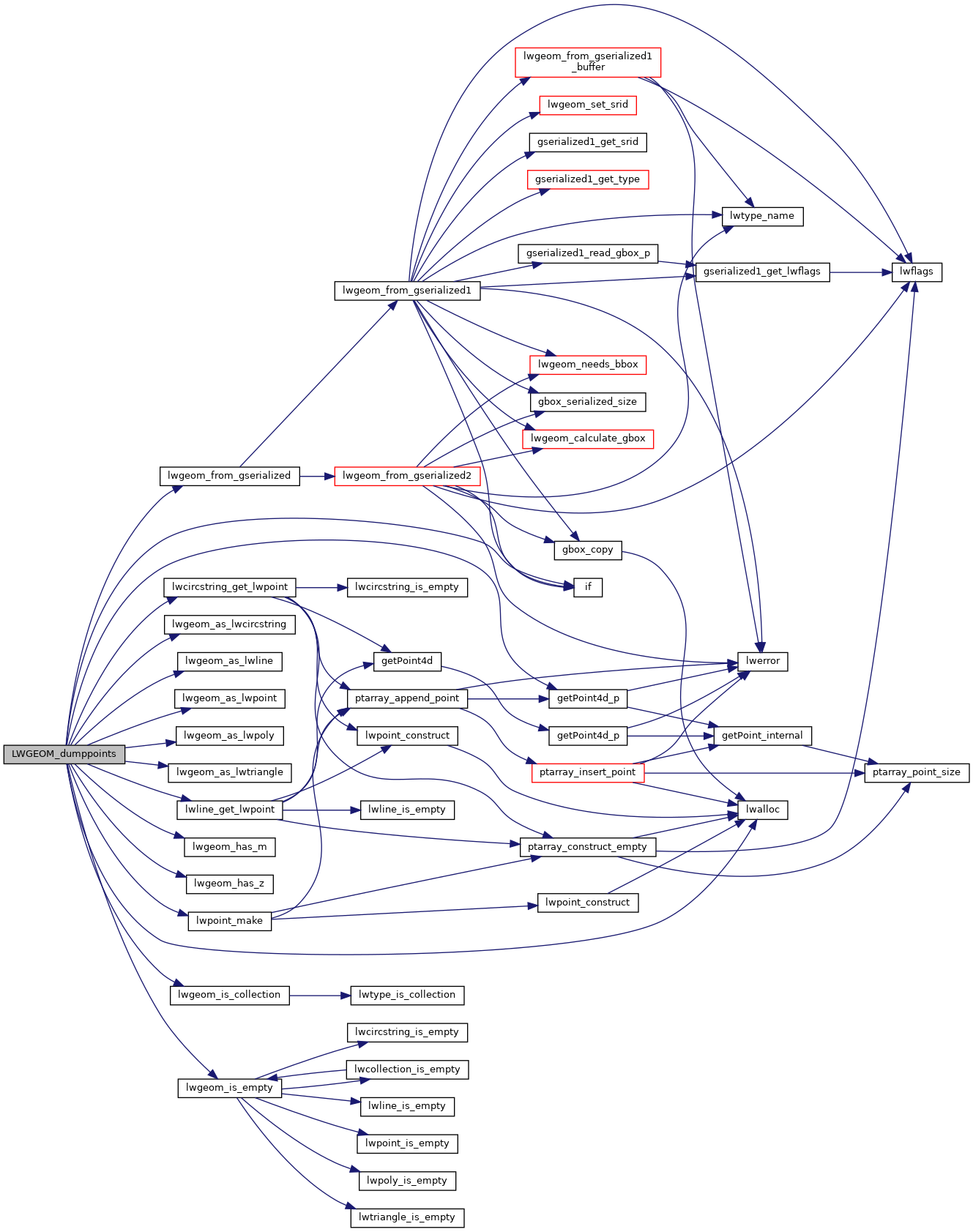
References dumpstate::align, dumpstate::byval, CIRCSTRINGTYPE, dumpnode::geom, LWCOLLECTION::geoms, getPoint4d_p(), dumpnode::idx, if(), LINETYPE, lwalloc(), lwcircstring_get_lwpoint(), lwgeom_as_lwcircstring(), lwgeom_as_lwline(), lwgeom_as_lwpoint(), lwgeom_as_lwpoly(), lwgeom_as_lwtriangle(), lwgeom_from_gserialized(), lwgeom_has_m(), lwgeom_has_z(), lwgeom_is_collection(), lwgeom_is_empty(), lwline_get_lwpoint(), lwpoint_make(), LWCOLLECTION::ngeoms, POINTARRAY::npoints, LWPOLY::nrings, dumpstate::path, dumpstate::pathlen, LWLINE::points, LWTRIANGLE::points, LWCIRCSTRING::points, POINTTYPE, POLYGONTYPE, dumpstate::pt, result, dumpstate::ring, LWPOLY::rings, dumpstate::root, LWTRIANGLE::srid, LWPOLY::srid, dumpstate::stack, dumpstate::stacklen, TRIANGLETYPE, LWGEOM::type, and dumpstate::typlen.

Here is the call graph for this function: