PostGIS  3.4.0dev-r@@SVN_REVISION@@

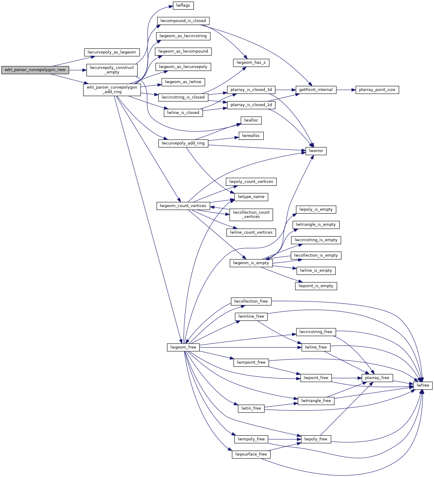
◆ wkt_parser_curvepolygon_new()

LWGEOM* wkt_parser_curvepolygon_new ( LWGEOM ring)

Definition at line 567 of file lwin_wkt.c.

568 {
569  LWGEOM *poly;
570  LWDEBUG(4,"entered");
571 
572  /* Toss error on null geometry input */
573  if( ! ring )
574  {
576  return NULL;
577  }
578 
579  /* Construct poly and add the ring. */
581  /* Return the result. */
582  return wkt_parser_curvepolygon_add_ring(poly,ring);
583 }
#define PARSER_ERROR_OTHER
Definition: liblwgeom.h:2146
#define FLAGS_GET_Z(flags)
Definition: liblwgeom.h:165
#define FLAGS_GET_M(flags)
Definition: liblwgeom.h:166
LWGEOM * lwcurvepoly_as_lwgeom(const LWCURVEPOLY *obj)
Definition: lwgeom.c:319
LWCURVEPOLY * lwcurvepoly_construct_empty(int32_t srid, char hasz, char hasm)
Definition: lwcurvepoly.c:35
#define SRID_UNKNOWN
Unknown SRID value.
Definition: liblwgeom.h:215
#define LWDEBUG(level, msg)
Definition: lwgeom_log.h:83
#define SET_PARSER_ERROR(errno)
Definition: lwin_wkt.c:52
LWGEOM * wkt_parser_curvepolygon_add_ring(LWGEOM *poly, LWGEOM *ring)
Definition: lwin_wkt.c:585
lwflags_t flags
Definition: liblwgeom.h:461

References LWGEOM::flags, FLAGS_GET_M, FLAGS_GET_Z, lwcurvepoly_as_lwgeom(), lwcurvepoly_construct_empty(), LWDEBUG, PARSER_ERROR_OTHER, SET_PARSER_ERROR, SRID_UNKNOWN, and wkt_parser_curvepolygon_add_ring().

Here is the call graph for this function: