|
PostGIS
3.3.9dev-r@@SVN_REVISION@@
|
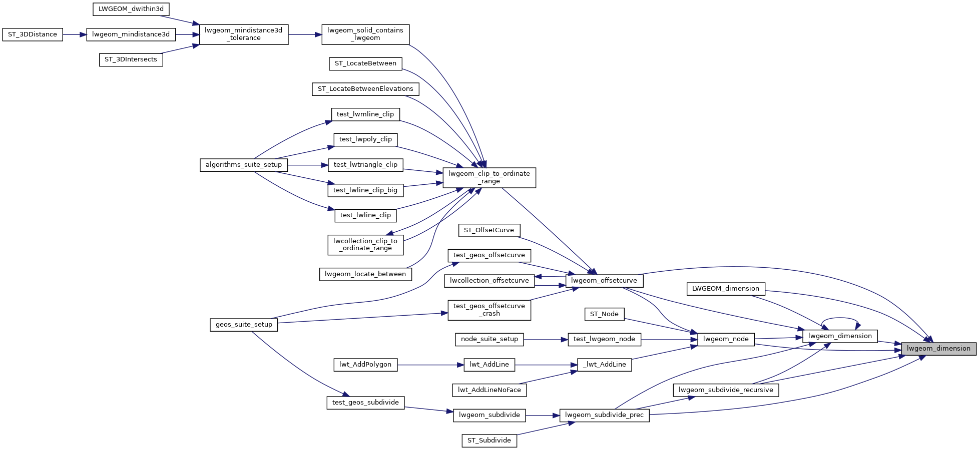
| int lwgeom_dimension | ( | const LWGEOM * | geom | ) |
For an LWGEOM, returns 0 for points, 1 for lines, 2 for polygons, 3 for volume, and the max dimension of a collection.
Definition at line 1298 of file lwgeom.c.
References CIRCSTRINGTYPE, COLLECTIONTYPE, COMPOUNDTYPE, CURVEPOLYTYPE, LWCOLLECTION::geoms, LINETYPE, LWDEBUGF, lwerror(), lwgeom_dimension(), lwpsurface_is_closed(), lwtype_name(), MULTICURVETYPE, MULTILINETYPE, MULTIPOINTTYPE, MULTIPOLYGONTYPE, MULTISURFACETYPE, LWCOLLECTION::ngeoms, POINTTYPE, POLYGONTYPE, POLYHEDRALSURFACETYPE, TINTYPE, TRIANGLETYPE, and LWGEOM::type.
Referenced by lwgeom_dimension(), LWGEOM_dimension(), lwgeom_node(), lwgeom_offsetcurve(), lwgeom_subdivide_prec(), and lwgeom_subdivide_recursive().

