|
PostGIS
3.2.2dev-r@@SVN_REVISION@@
|
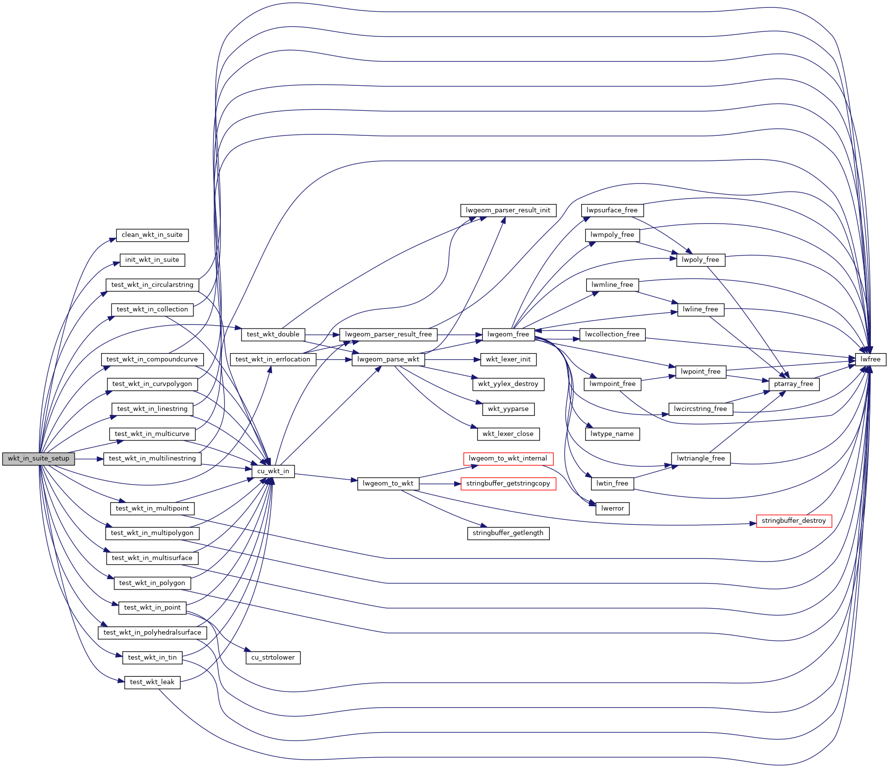
| void wkt_in_suite_setup | ( | void | ) |
Definition at line 428 of file cu_in_wkt.c.
References clean_wkt_in_suite(), init_wkt_in_suite(), PG_ADD_TEST, test_wkt_double(), test_wkt_in_circularstring(), test_wkt_in_collection(), test_wkt_in_compoundcurve(), test_wkt_in_curvpolygon(), test_wkt_in_errlocation(), test_wkt_in_linestring(), test_wkt_in_multicurve(), test_wkt_in_multilinestring(), test_wkt_in_multipoint(), test_wkt_in_multipolygon(), test_wkt_in_multisurface(), test_wkt_in_point(), test_wkt_in_polygon(), test_wkt_in_polyhedralsurface(), test_wkt_in_tin(), and test_wkt_leak().
