PostGIS  3.2.2dev-r@@SVN_REVISION@@

◆ lw_dist2d_pt_seg()

int lw_dist2d_pt_seg ( const POINT2D p,
const POINT2D A,
const POINT2D B,
DISTPTS dl 
)

lw_dist2d_comp from p to line A->B This one is now sending every occasion to lw_dist2d_pt_pt Before it was handling occasions where r was between 0 and 1 internally and just returning the distance without identifying the points.

To get this points it was necessary to change and it also showed to be about 10faster.

Definition at line 2216 of file measures.c.

2217 {
2218  POINT2D c;
2219  double r;
2220  /*if start==end, then use pt distance */
2221  if ((A->x == B->x) && (A->y == B->y))
2222  return lw_dist2d_pt_pt(p, A, dl);
2223 
2224  /*
2225  * otherwise, we use comp.graphics.algorithms
2226  * Frequently Asked Questions method
2227  *
2228  * (1) AC dot AB
2229  * r = ---------
2230  * ||AB||^2
2231  * r has the following meaning:
2232  * r=0 P = A
2233  * r=1 P = B
2234  * r<0 P is on the backward extension of AB
2235  * r>1 P is on the forward extension of AB
2236  * 0<r<1 P is interior to AB
2237  */
2238 
2239  r = ((p->x - A->x) * (B->x - A->x) + (p->y - A->y) * (B->y - A->y)) /
2240  ((B->x - A->x) * (B->x - A->x) + (B->y - A->y) * (B->y - A->y));
2241 
2242  /*This is for finding the maxdistance.
2243  the maxdistance have to be between two vertexes, compared to mindistance which can be between two vertexes.*/
2244  if (dl->mode == DIST_MAX)
2245  {
2246  if (r >= 0.5)
2247  return lw_dist2d_pt_pt(p, A, dl);
2248  else /* (r < 0.5) */
2249  return lw_dist2d_pt_pt(p, B, dl);
2250  }
2251 
2252  if (r < 0) /*If p projected on the line is outside point A*/
2253  return lw_dist2d_pt_pt(p, A, dl);
2254  if (r >= 1) /*If p projected on the line is outside point B or on point B*/
2255  return lw_dist2d_pt_pt(p, B, dl);
2256 
2257  /*If the point p is on the segment this is a more robust way to find out that*/
2258  if ((((A->y - p->y) * (B->x - A->x) == (A->x - p->x) * (B->y - A->y))) && (dl->mode == DIST_MIN))
2259  {
2260  lw_dist2d_distpts_set(dl, 0, p, p);
2261  }
2262 
2263  /*If the projection of point p on the segment is between A and B
2264  then we find that "point on segment" and send it to lw_dist2d_pt_pt*/
2265  c.x = A->x + r * (B->x - A->x);
2266  c.y = A->y + r * (B->y - A->y);
2267 
2268  return lw_dist2d_pt_pt(p, &c, dl);
2269 }
char * r
Definition: cu_in_wkt.c:24
static void lw_dist2d_distpts_set(DISTPTS *dl, double distance, const POINT2D *p1, const POINT2D *p2)
Definition: measures.c:78
int lw_dist2d_pt_pt(const POINT2D *thep1, const POINT2D *thep2, DISTPTS *dl)
Compares incoming points and stores the points closest to each other or most far away from each other...
Definition: measures.c:2274
#define DIST_MIN
Definition: measures.h:44
#define DIST_MAX
Definition: measures.h:43
int mode
Definition: measures.h:54
double y
Definition: liblwgeom.h:404
double x
Definition: liblwgeom.h:404

References DIST_MAX, DIST_MIN, lw_dist2d_distpts_set(), lw_dist2d_pt_pt(), DISTPTS::mode, r, POINT2D::x, and POINT2D::y.

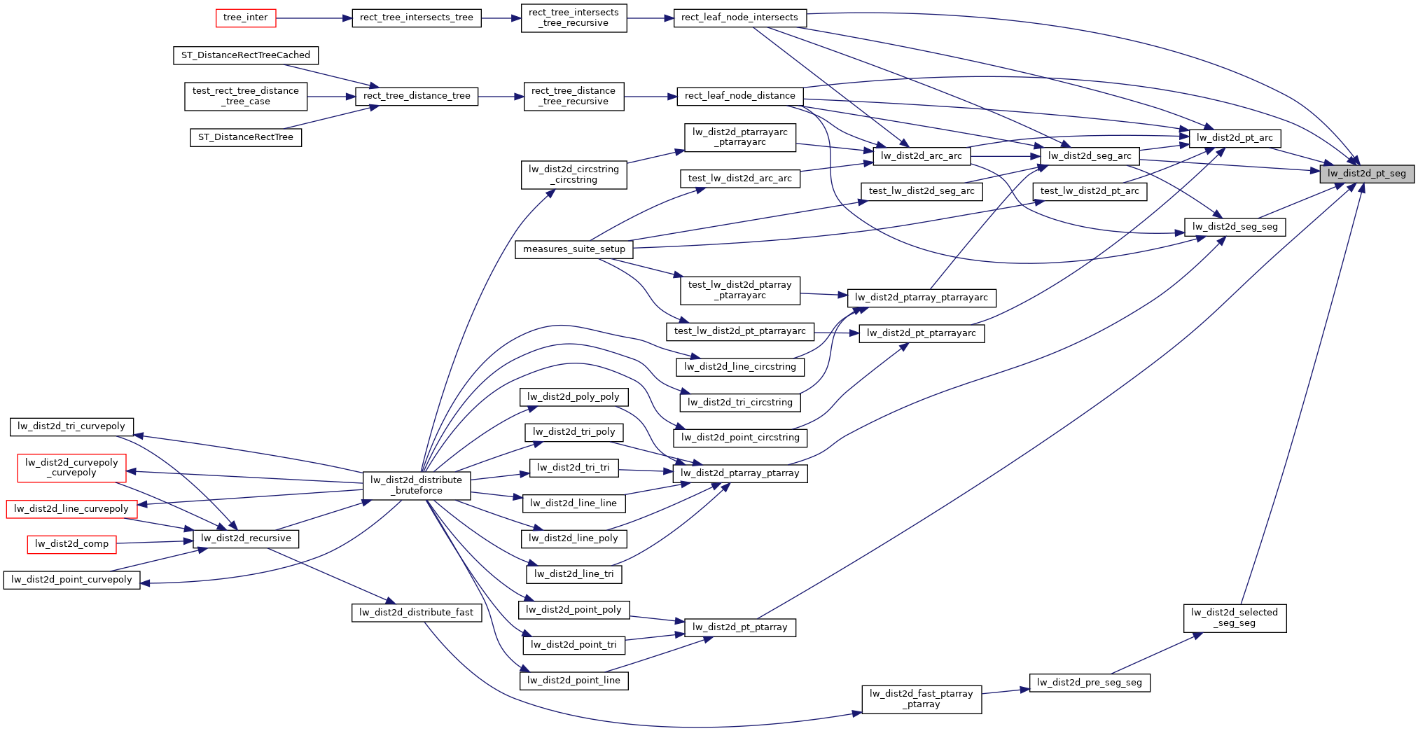
Referenced by lw_dist2d_pt_arc(), lw_dist2d_pt_ptarray(), lw_dist2d_seg_arc(), lw_dist2d_seg_seg(), lw_dist2d_selected_seg_seg(), rect_leaf_node_distance(), and rect_leaf_node_intersects().

Here is the call graph for this function:
Here is the caller graph for this function: