|
PostGIS
3.2.2dev-r@@SVN_REVISION@@
|
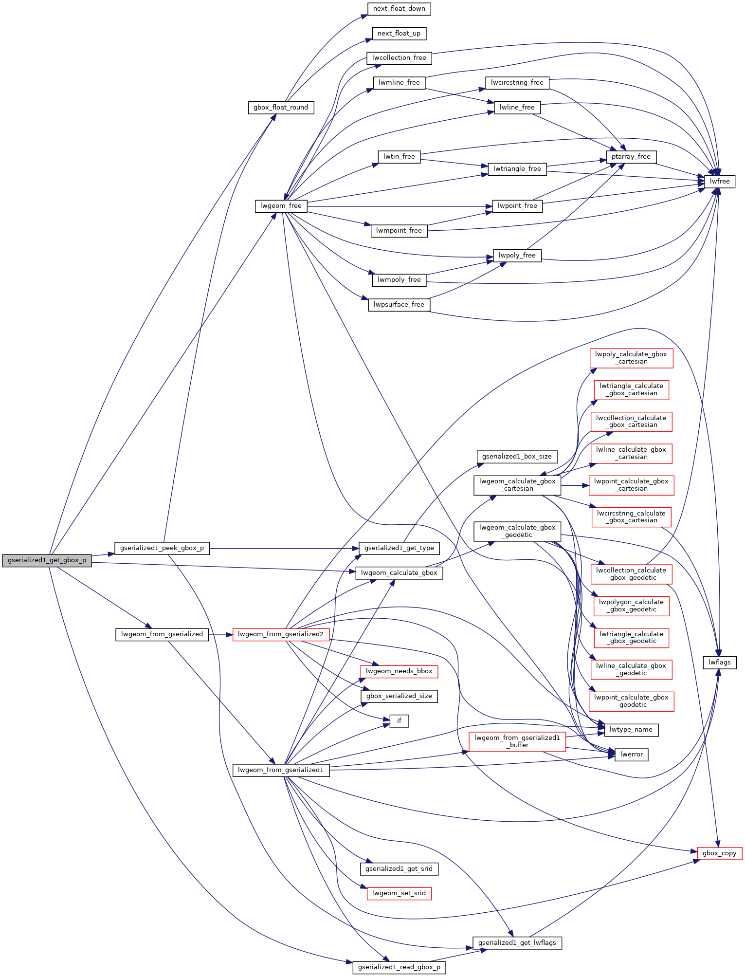
| int gserialized1_get_gbox_p | ( | const GSERIALIZED * | g, |
| GBOX * | box | ||
| ) |
Read the bounding box off a serialization and calculate one if it is not already there.
Read the box from the GSERIALIZED or calculate it if necessary.
Definition at line 529 of file gserialized1.c.
References gbox_float_round(), gserialized1_peek_gbox_p(), gserialized1_read_gbox_p(), LW_SUCCESS, lwgeom_calculate_gbox(), lwgeom_free(), and lwgeom_from_gserialized().
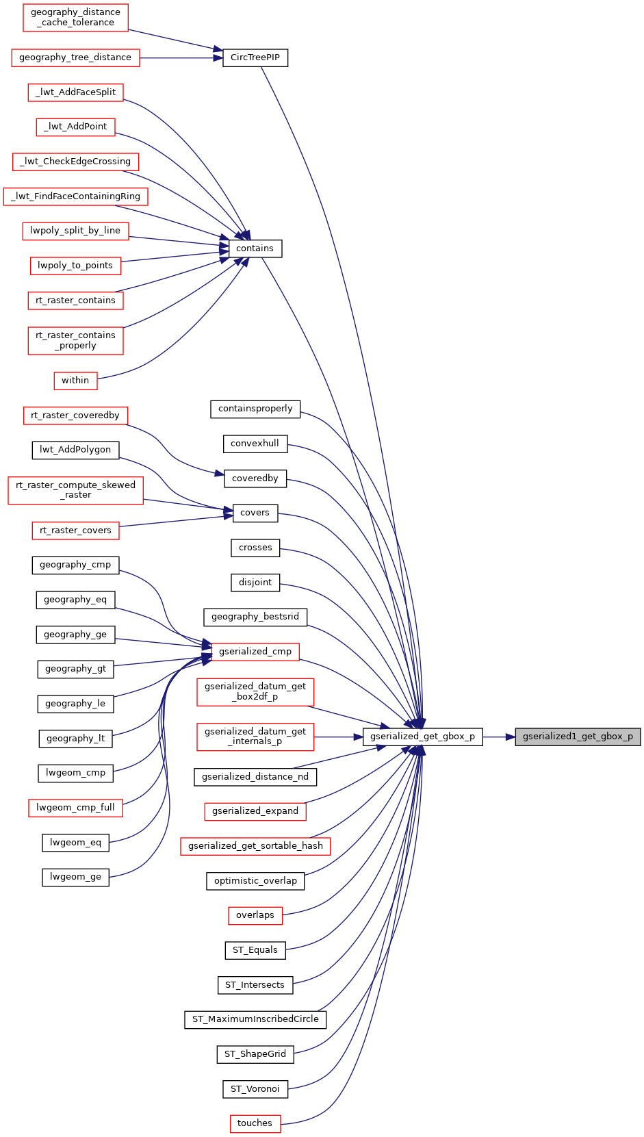
Referenced by gserialized_get_gbox_p().

