PostGIS  3.2.2dev-r@@SVN_REVISION@@

◆ gbox_float_round()

void gbox_float_round ( GBOX gbox)

Round given GBOX to float boundaries.

This turns a GBOX into the version it would become after a serialize/deserialize round trip.

Definition at line 774 of file gbox.c.

775 {
776  gbox->xmin = next_float_down(gbox->xmin);
777  gbox->xmax = next_float_up(gbox->xmax);
778 
779  gbox->ymin = next_float_down(gbox->ymin);
780  gbox->ymax = next_float_up(gbox->ymax);
781 
782  if ( FLAGS_GET_M(gbox->flags) )
783  {
784  gbox->mmin = next_float_down(gbox->mmin);
785  gbox->mmax = next_float_up(gbox->mmax);
786  }
787 
788  if ( FLAGS_GET_Z(gbox->flags) )
789  {
790  gbox->zmin = next_float_down(gbox->zmin);
791  gbox->zmax = next_float_up(gbox->zmax);
792  }
793 }
#define FLAGS_GET_Z(flags)
Definition: liblwgeom.h:179
#define FLAGS_GET_M(flags)
Definition: liblwgeom.h:180
float next_float_up(double d)
Definition: lwgeom_api.c:75
float next_float_down(double d)
Definition: lwgeom_api.c:54
double ymax
Definition: liblwgeom.h:371
double zmax
Definition: liblwgeom.h:373
double xmax
Definition: liblwgeom.h:369
double zmin
Definition: liblwgeom.h:372
double mmax
Definition: liblwgeom.h:375
double ymin
Definition: liblwgeom.h:370
double xmin
Definition: liblwgeom.h:368
double mmin
Definition: liblwgeom.h:374
lwflags_t flags
Definition: liblwgeom.h:367

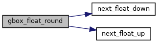
References GBOX::flags, FLAGS_GET_M, FLAGS_GET_Z, GBOX::mmax, GBOX::mmin, next_float_down(), next_float_up(), GBOX::xmax, GBOX::xmin, GBOX::ymax, GBOX::ymin, GBOX::zmax, and GBOX::zmin.

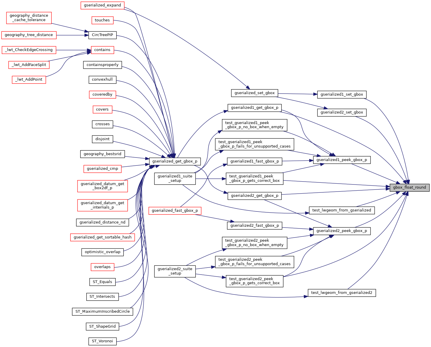
Referenced by gserialized1_get_gbox_p(), gserialized1_peek_gbox_p(), gserialized1_set_gbox(), gserialized2_get_gbox_p(), gserialized2_peek_gbox_p(), gserialized2_set_gbox(), test_gserialized1_peek_gbox_p_gets_correct_box(), test_gserialized2_peek_gbox_p_gets_correct_box(), test_lwgeom_from_gserialized(), and test_lwgeom_from_gserialized2().

Here is the call graph for this function:
Here is the caller graph for this function: