|
PostGIS
3.2.2dev-r@@SVN_REVISION@@
|
| int rt_raster_generate_new_band | ( | rt_raster | raster, |
| rt_pixtype | pixtype, | ||
| double | initialvalue, | ||
| uint32_t | hasnodata, | ||
| double | nodatavalue, | ||
| int | index | ||
| ) |
Generate a new inline band and add it to a raster.
| raster | : the raster to add a band to |
| pixtype | : the pixel type for the new band |
| initialvalue | : initial value for pixels |
| hasnodata | : indicates if the band has a nodata value |
| nodatavalue | : nodata value for the new band |
| index | : position to add the new band in the raster |
Memory is allocated in this function for band data.
| raster | : the raster to add a band to |
| pixtype | : the pixel type for the new band |
| initialvalue | : initial value for pixels |
| hasnodata | : indicates if the band has a nodata value |
| nodatavalue | : nodata value for the new band |
| index | : position to add the new band in the raster |
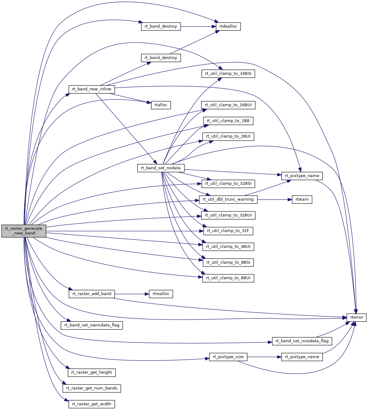
Definition at line 489 of file rt_raster.c.
References ovdump::band, FLT_EQ, PT_16BSI, PT_16BUI, PT_1BB, PT_2BUI, PT_32BF, PT_32BSI, PT_32BUI, PT_4BUI, PT_64BF, PT_8BSI, PT_8BUI, rtrowdump::raster, rt_band_destroy(), rt_band_new_inline(), rt_band_set_isnodata_flag(), rt_band_set_ownsdata_flag(), rt_pixtype_size(), rt_raster_add_band(), rt_raster_get_height(), rt_raster_get_num_bands(), rt_raster_get_width(), rt_util_clamp_to_16BSI(), rt_util_clamp_to_16BUI(), rt_util_clamp_to_1BB(), rt_util_clamp_to_2BUI(), rt_util_clamp_to_32BSI(), rt_util_clamp_to_32BUI(), rt_util_clamp_to_32F(), rt_util_clamp_to_4BUI(), rt_util_clamp_to_8BSI(), rt_util_clamp_to_8BUI(), rt_util_dbl_trunc_warning(), rtalloc(), rtdealloc(), and rterror().
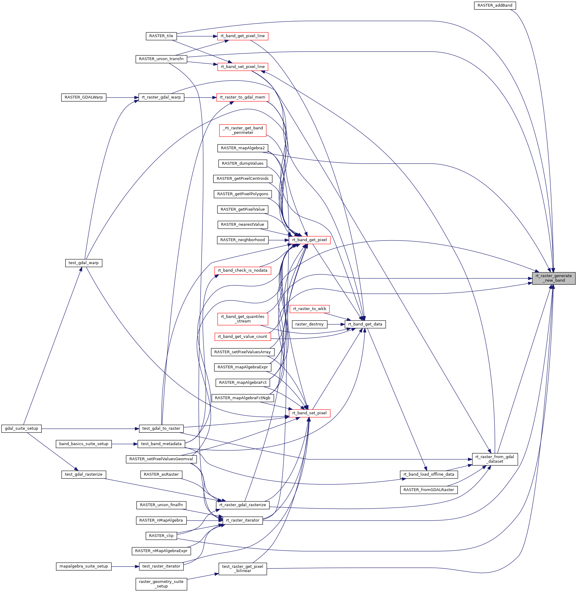
Referenced by RASTER_addBand(), RASTER_clip(), RASTER_mapAlgebra2(), RASTER_mapAlgebraExpr(), RASTER_mapAlgebraFct(), RASTER_mapAlgebraFctNgb(), RASTER_tile(), RASTER_union_transfn(), rt_raster_from_gdal_dataset(), rt_raster_iterator(), and test_raster_get_pixel_bilinear().

