|
PostGIS
3.2.2dev-r@@SVN_REVISION@@
|
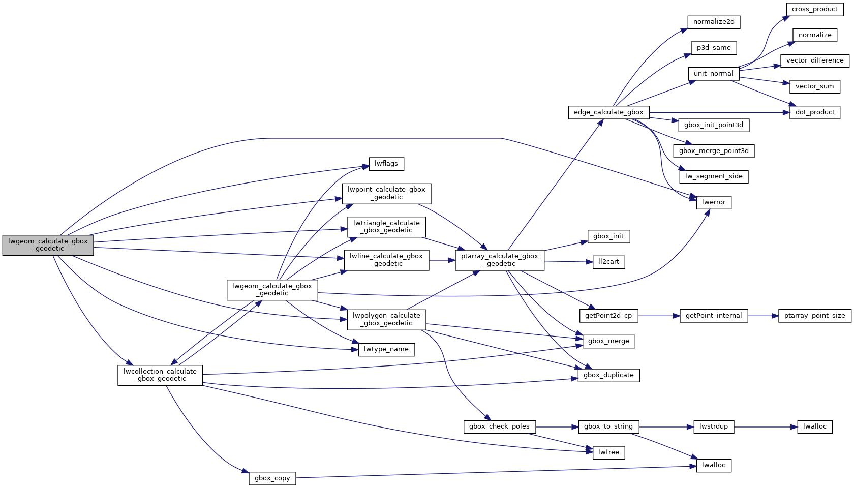
Calculate the geodetic bounding box for an LWGEOM.
Z/M coordinates are ignored for this calculation. Pass in non-null, geodetic bounding box for function to fill out. LWGEOM must have been built from a GSERIALIZED to provide double aligned point arrays.
Definition at line 3002 of file lwgeodetic.c.
References COLLECTIONTYPE, GBOX::flags, LWGEOM::flags, FLAGS_GET_M, FLAGS_GET_Z, LINETYPE, LW_FAILURE, lwcollection_calculate_gbox_geodetic(), LWDEBUGF, lwerror(), lwflags(), lwline_calculate_gbox_geodetic(), lwpoint_calculate_gbox_geodetic(), lwpolygon_calculate_gbox_geodetic(), lwtriangle_calculate_gbox_geodetic(), lwtype_name(), MULTILINETYPE, MULTIPOINTTYPE, MULTIPOLYGONTYPE, POINTTYPE, POLYGONTYPE, POLYHEDRALSURFACETYPE, result, TINTYPE, TRIANGLETYPE, LWGEOM::type, and LWPOINT::type.
Referenced by CircTreePIP(), geography_area(), lwcollection_calculate_gbox_geodetic(), lwgeom_calculate_gbox(), lwgeom_covers_lwgeom_sphere(), lwgeom_distance_spheroid(), lwpoly_covers_point2d(), lwpoly_pt_outside(), test_gbox_from_spherical_coordinates(), test_gbox_utils(), test_spheroid_area(), and test_tree_circ_pip2().

