PostGIS  3.2.2dev-r@@SVN_REVISION@@

◆ lw_dist2d_tri_tri()

int lw_dist2d_tri_tri ( LWTRIANGLE tri1,
LWTRIANGLE tri2,
DISTPTS dl 
)

Definition at line 808 of file measures.c.

809 {
810  POINTARRAY *pa1 = tri1->points;
811  POINTARRAY *pa2 = tri2->points;
812  const POINT2D *pt = getPoint2d_cp(pa2, 0);
813  if (dl->mode == DIST_MIN && ptarray_contains_point(pa1, pt) != LW_OUTSIDE)
814  {
815  lw_dist2d_distpts_set(dl, 0.0, pt, pt);
816  return LW_TRUE;
817  }
818 
819  pt = getPoint2d_cp(pa1, 0);
820  if (dl->mode == DIST_MIN && ptarray_contains_point(pa2, pt) != LW_OUTSIDE)
821  {
822  lw_dist2d_distpts_set(dl, 0.0, pt, pt);
823  return LW_TRUE;
824  }
825 
826  return lw_dist2d_ptarray_ptarray(pa1, pa2, dl);
827 }
#define LW_TRUE
Return types for functions with status returns.
Definition: liblwgeom.h:107
int ptarray_contains_point(const POINTARRAY *pa, const POINT2D *pt)
The following is based on the "Fast Winding Number Inclusion of a Point in a Polygon" algorithm by Da...
Definition: ptarray.c:746
#define LW_OUTSIDE
static const POINT2D * getPoint2d_cp(const POINTARRAY *pa, uint32_t n)
Returns a POINT2D pointer into the POINTARRAY serialized_ptlist, suitable for reading from.
Definition: lwinline.h:101
static void lw_dist2d_distpts_set(DISTPTS *dl, double distance, const POINT2D *p1, const POINT2D *p2)
Definition: measures.c:78
int lw_dist2d_ptarray_ptarray(POINTARRAY *l1, POINTARRAY *l2, DISTPTS *dl)
test each segment of l1 against each segment of l2.
Definition: measures.c:1186
#define DIST_MIN
Definition: measures.h:44
int mode
Definition: measures.h:54
POINTARRAY * points
Definition: liblwgeom.h:509

References DIST_MIN, getPoint2d_cp(), lw_dist2d_distpts_set(), lw_dist2d_ptarray_ptarray(), LW_OUTSIDE, LW_TRUE, DISTPTS::mode, LWTRIANGLE::points, and ptarray_contains_point().

Referenced by lw_dist2d_distribute_bruteforce().

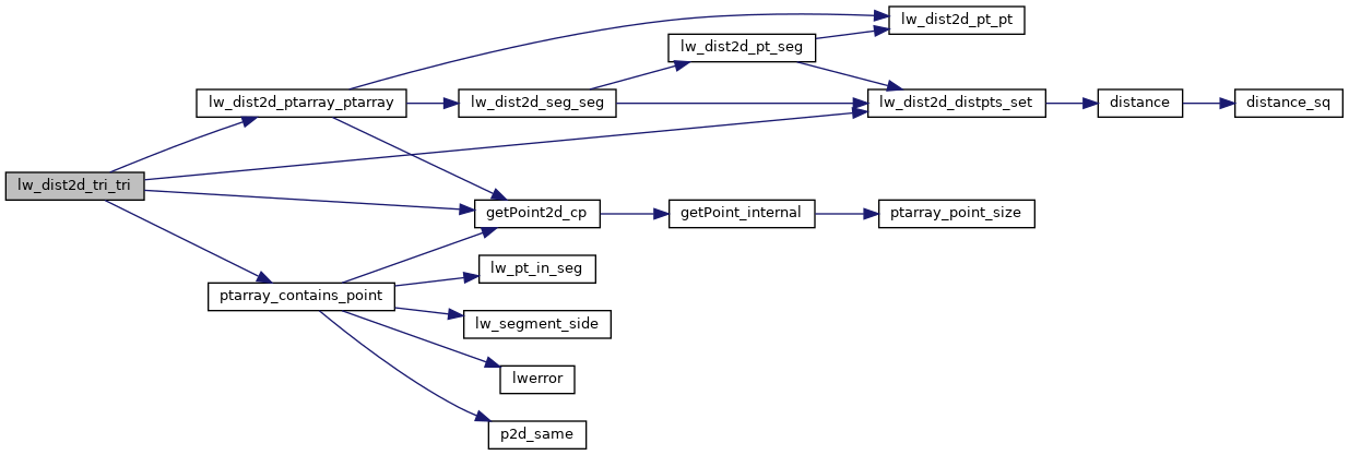
Here is the call graph for this function:
Here is the caller graph for this function: