|
PostGIS
3.2.2dev-r@@SVN_REVISION@@
|
| LWGEOM* GEOS2LWGEOM | ( | const GEOSGeometry * | geom, |
| uint8_t | want3d | ||
| ) |
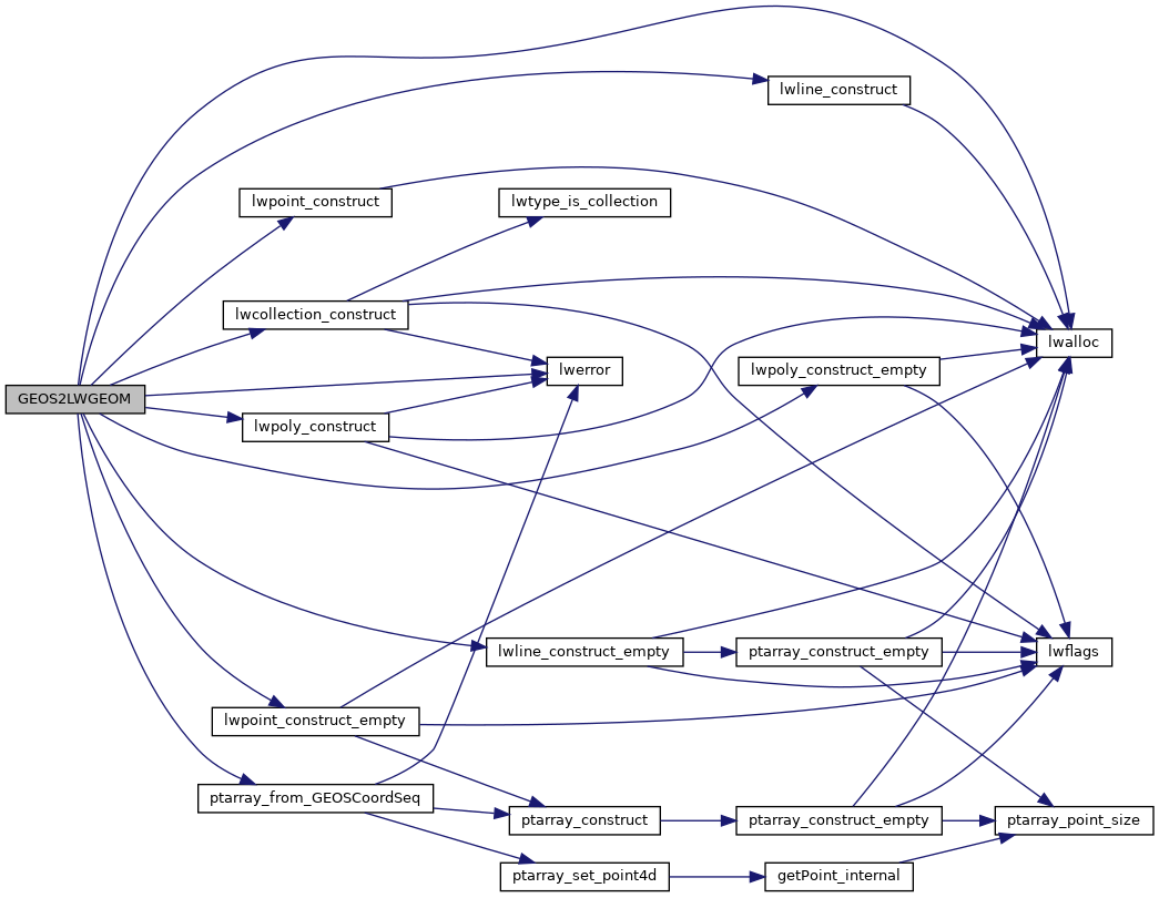
Definition at line 174 of file liblwgeom/lwgeom_geos.c.
References lwalloc(), lwcollection_construct(), LWDEBUG, lwerror(), lwline_construct(), lwline_construct_empty(), lwpoint_construct(), lwpoint_construct_empty(), lwpoly_construct(), lwpoly_construct_empty(), ptarray_from_GEOSCoordSeq(), SRID_UNKNOWN, and ovdump::type.
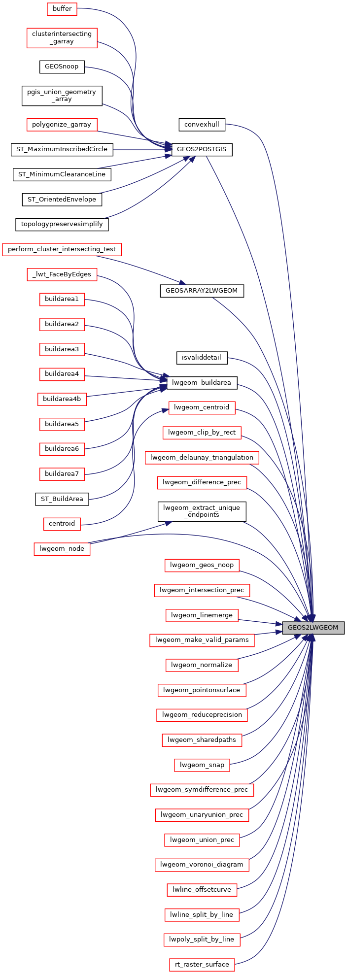
Referenced by convexhull(), GEOS2POSTGIS(), GEOSARRAY2LWGEOM(), isvaliddetail(), lwgeom_buildarea(), lwgeom_centroid(), lwgeom_clip_by_rect(), lwgeom_delaunay_triangulation(), lwgeom_difference_prec(), lwgeom_extract_unique_endpoints(), lwgeom_geos_noop(), lwgeom_intersection_prec(), lwgeom_linemerge(), lwgeom_make_valid_params(), lwgeom_node(), lwgeom_normalize(), lwgeom_pointonsurface(), lwgeom_reduceprecision(), lwgeom_sharedpaths(), lwgeom_snap(), lwgeom_symdifference_prec(), lwgeom_unaryunion_prec(), lwgeom_union_prec(), lwgeom_voronoi_diagram(), lwline_offsetcurve(), lwline_split_by_line(), lwpoly_split_by_line(), and rt_raster_surface().

