PostGIS  3.2.2dev-r@@SVN_REVISION@@

◆ lw_dist2d_point_tri()

int lw_dist2d_point_tri ( LWPOINT point,
LWTRIANGLE tri,
DISTPTS dl 
)

Definition at line 624 of file measures.c.

625 {
626  const POINT2D *pt = getPoint2d_cp(point->point, 0);
627  /* Is point inside triangle? */
628  if (dl->mode == DIST_MIN && ptarray_contains_point(tri->points, pt) != LW_OUTSIDE)
629  {
630  lw_dist2d_distpts_set(dl, 0.0, pt, pt);
631  return LW_TRUE;
632  }
633 
634  return lw_dist2d_pt_ptarray(pt, tri->points, dl);
635 }
#define LW_TRUE
Return types for functions with status returns.
Definition: liblwgeom.h:107
int ptarray_contains_point(const POINTARRAY *pa, const POINT2D *pt)
The following is based on the "Fast Winding Number Inclusion of a Point in a Polygon" algorithm by Da...
Definition: ptarray.c:746
#define LW_OUTSIDE
static const POINT2D * getPoint2d_cp(const POINTARRAY *pa, uint32_t n)
Returns a POINT2D pointer into the POINTARRAY serialized_ptlist, suitable for reading from.
Definition: lwinline.h:101
static void lw_dist2d_distpts_set(DISTPTS *dl, double distance, const POINT2D *p1, const POINT2D *p2)
Definition: measures.c:78
int lw_dist2d_pt_ptarray(const POINT2D *p, POINTARRAY *pa, DISTPTS *dl)
search all the segments of pointarray to see which one is closest to p1 Returns minimum distance betw...
Definition: measures.c:1107
#define DIST_MIN
Definition: measures.h:44
int mode
Definition: measures.h:54
POINTARRAY * point
Definition: liblwgeom.h:485
POINTARRAY * points
Definition: liblwgeom.h:509

References DIST_MIN, getPoint2d_cp(), lw_dist2d_distpts_set(), lw_dist2d_pt_ptarray(), LW_OUTSIDE, LW_TRUE, DISTPTS::mode, LWPOINT::point, LWTRIANGLE::points, and ptarray_contains_point().

Referenced by lw_dist2d_distribute_bruteforce().

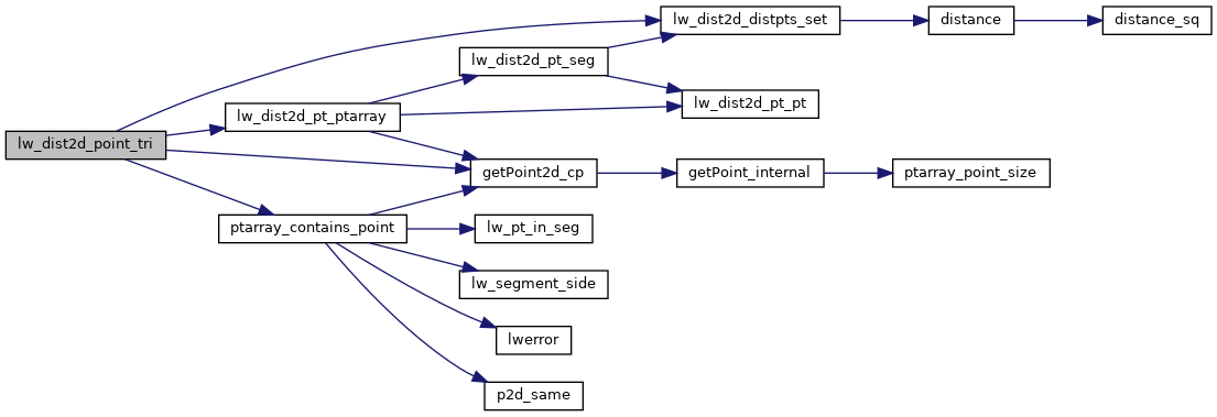
Here is the call graph for this function:
Here is the caller graph for this function: