|
PostGIS
3.2.2dev-r@@SVN_REVISION@@
|
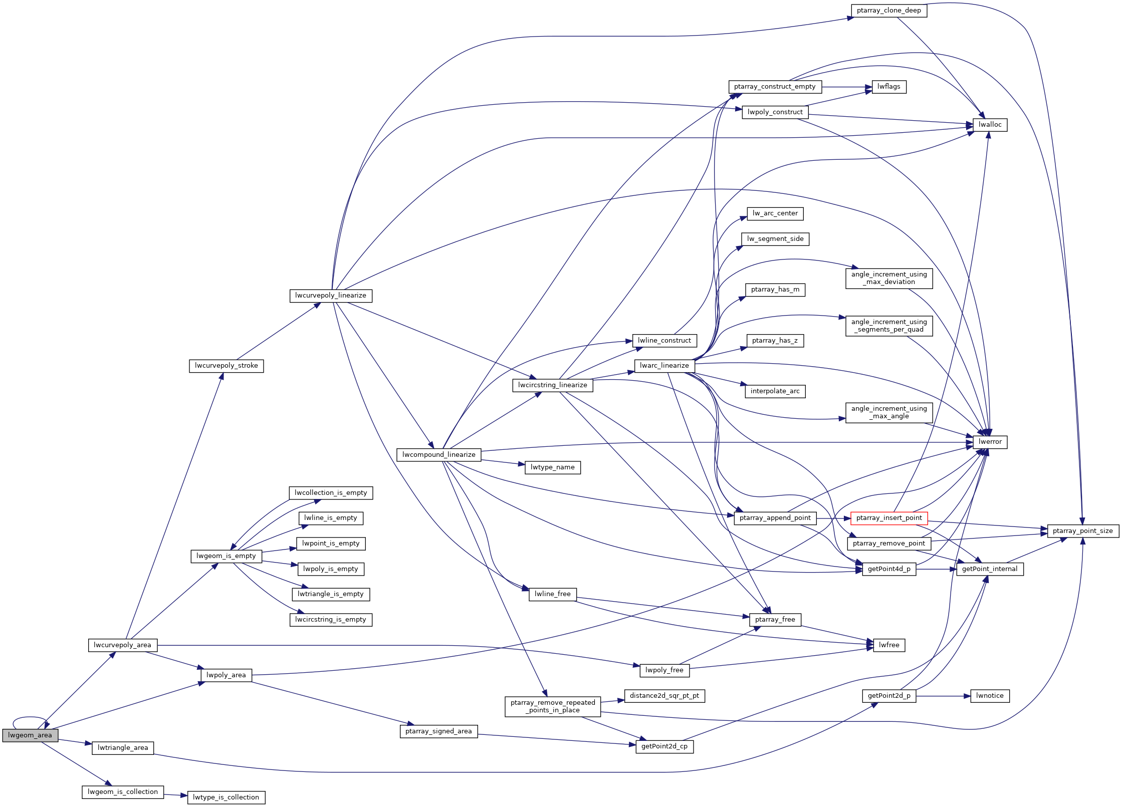
| double lwgeom_area | ( | const LWGEOM * | geom | ) |
Definition at line 1891 of file lwgeom.c.
References CURVEPOLYTYPE, LWCOLLECTION::geoms, lwcurvepoly_area(), lwgeom_area(), lwgeom_is_collection(), lwpoly_area(), lwtriangle_area(), LWCOLLECTION::ngeoms, POLYGONTYPE, TRIANGLETYPE, LWGEOM::type, and ovdump::type.
Referenced by lwgeom_area(), lwmpoly_to_points(), ST_Area(), test_gdal_polygonize(), test_lwpoly_construct_circle(), test_misc_area(), and test_raster_surface().

