Definition at line 1002 of file liblwgeom/lwgeom_geos.c.
1007 GEOSGeometry *g1, *g3;
1021 g3 = GEOSPointOnSurface(g1);
1024 GEOSSetSRID(g3, srid);
char result[OUT_DOUBLE_BUFFER_SIZE]
#define GEOS_FREE_AND_FAIL(...)
GEOSGeometry * LWGEOM2GEOS(const LWGEOM *lwgeom, uint8_t autofix)
LWGEOM * GEOS2LWGEOM(const GEOSGeometry *geom, uint8_t want3d)
void lwgeom_geos_error(const char *fmt,...)
LWPOINT * lwpoint_construct_empty(int32_t srid, char hasz, char hasm)
#define FLAGS_GET_Z(flags)
LWGEOM * lwpoint_as_lwgeom(const LWPOINT *obj)
int lwgeom_has_m(const LWGEOM *geom)
Return LW_TRUE if geometry has M ordinates.
void lwnotice(const char *fmt,...)
Write a notice out to the notice handler.
static int lwgeom_is_empty(const LWGEOM *geom)
Return true or false depending on whether a geometry is an "empty" geometry (no vertices members)
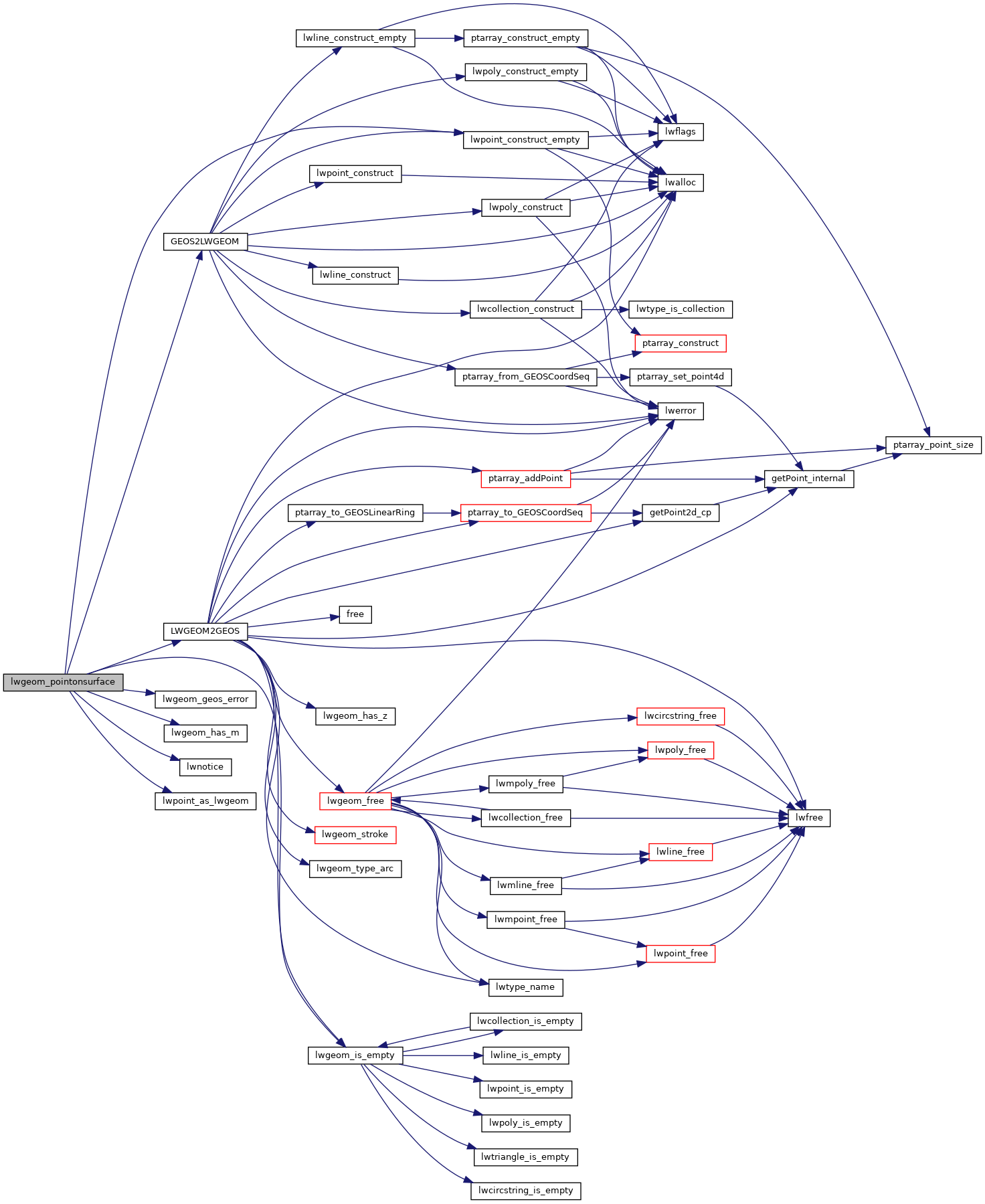
References AUTOFIX, LWGEOM::flags, FLAGS_GET_Z, GEOS2LWGEOM(), GEOS_FAIL, GEOS_FREE, GEOS_FREE_AND_FAIL, LWGEOM2GEOS(), lwgeom_geos_error(), lwgeom_has_m(), lwgeom_is_empty(), lwnotice(), lwpoint_as_lwgeom(), lwpoint_construct_empty(), result, RESULT_SRID, and SRID_INVALID.
Referenced by pointonsurface().