|
PostGIS
3.2.2dev-r@@SVN_REVISION@@
|
| int rt_raster_gdal_contour | ( | rt_raster | src_raster, |
| int | src_band, | ||
| int | src_srid, | ||
| const char * | src_srs, | ||
| double | contour_interval, | ||
| double | contour_base, | ||
| int | fixed_level_count, | ||
| double * | fixed_levels, | ||
| int | polygonize, | ||
| size_t * | ncontours, | ||
| struct rt_contour_t ** | contours | ||
| ) |
Return palloc'ed list of contours.
| src_raster | : raster to generate contour from |
| options | : CSList of OPTION=VALUE strings for the contour routine, see https://gdal.org/api/gdal_alg.html?highlight=contour#_CPPv419GDALContourGenerate15GDALRasterBandHddiPdidPvii16GDALProgressFuncPv |
| src_srs | : Coordinate reference system string for raster |
| ncontours | : Output parameter for length of contour list |
| contours | : Output palloc'ed list of contours, caller to free |
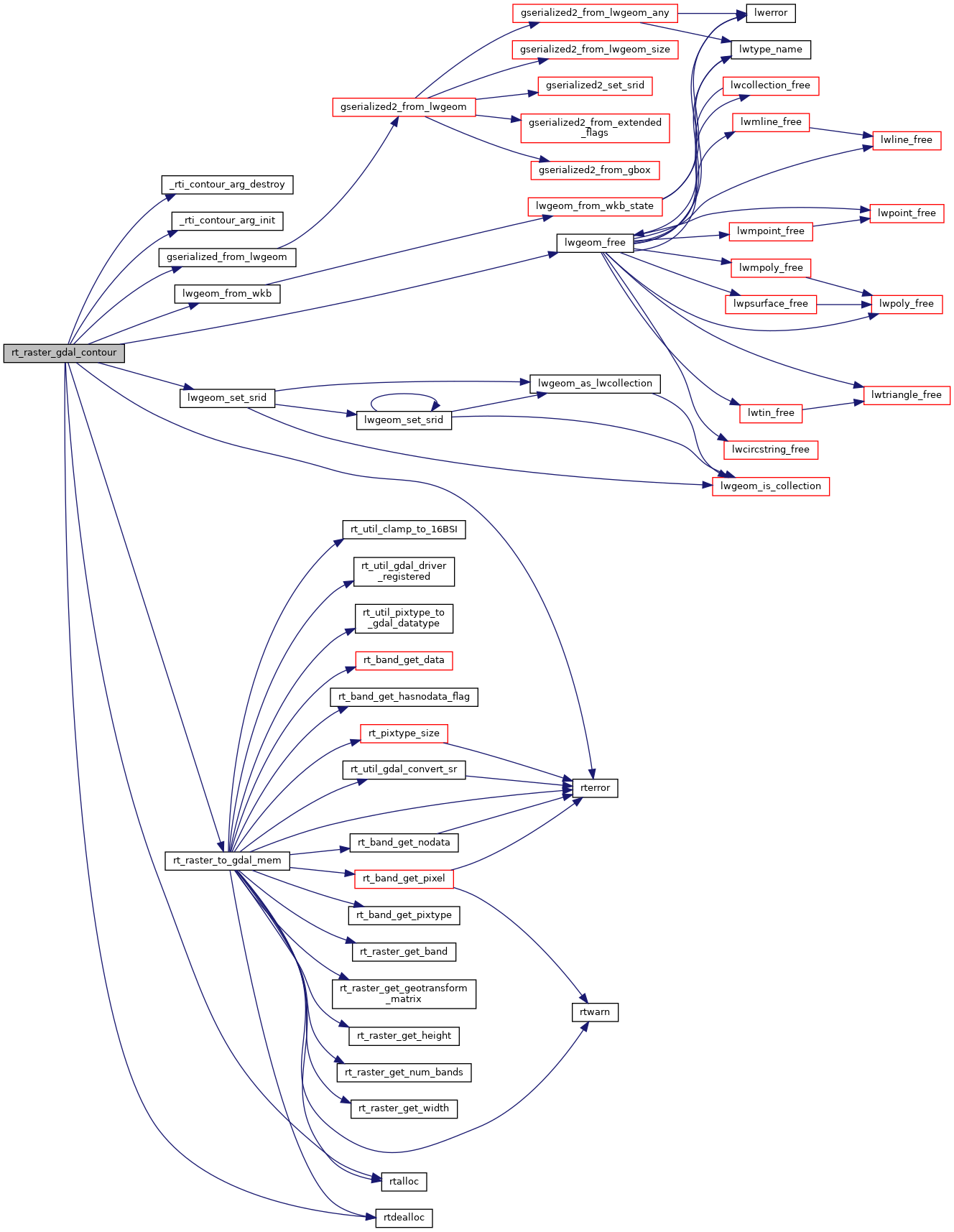
Definition at line 89 of file rt_gdal.c.
References _rti_contour_arg_destroy(), _rti_contour_arg_init(), _rti_contour_arg::destroy_drv, _rti_contour_arg::drv, _rti_contour_arg::ds, _rti_contour_arg::dst, rt_contour_t::elevation, rt_contour_t::geom, gserialized_from_lwgeom(), _rti_contour_arg::gtype, rt_contour_t::id, LW_PARSER_CHECK_NONE, lwgeom_free(), lwgeom_from_wkb(), lwgeom_set_srid(), _rti_contour_arg::lyr, rt_raster_to_gdal_mem(), rtalloc(), rtdealloc(), rterror(), _rti_contour_arg::src, pixval::src_band, _rti_contour_arg::srid, and TRUE.
Referenced by RASTER_Contour().

